0%

leveldb源码阅读记录-Compaction

截至到上文,我们已经将levedb中几个重要的组件都分析了,包括log、manifest、memtable和sstable。今天将介绍leveldb中最重要的内部操作–Compaction。

MemTable 到 SStable·

在leveldb中,compaction共有两种,分别叫 minor compaction 和major compaction。

  • minor compaction,将immtable dump到SStable
  • major compaction,level之间的SSTable compaction。

这里先来分析minor compaction。

我们主要关注以下问题:

  1. minor compaction是如何进行的?
  2. minor compaction何时会进行?

1. minor compaction如何进行?·

compaction的入口是 DBImpl::MaybeScheduleCompaction()

1
2
3
4
5
6
7
8
9
10
11
12
13
14
15
16
17
void DBImpl::MaybeScheduleCompaction() {
mutex_.AssertHeld();
if (background_compaction_scheduled_) {
// Already scheduled
} else if (shutting_down_.load(std::memory_order_acquire)) {
// DB is being deleted; no more background compactions
} else if (!bg_error_.ok()) {
// Already got an error; no more changes
} else if (imm_ == nullptr && manual_compaction_ == nullptr &&
!versions_->NeedsCompaction()) {
// 递归结束点,防止无限递归
// No work to be done
} else {
background_compaction_scheduled_ = true;
env_->Schedule(&DBImpl::BGWork, this);
}
}

在 env_->Schedule(&DBImpl::BGWork, this);中,将BGWork放入线程池,由子线程来做:

1
2
3
void DBImpl::BGWork(void* db) {
reinterpret_cast<DBImpl*>(db)->BackgroundCall();
}
1
2
3
4
5
6
7
8
9
10
11
12
13
14
15
16
17
18
19
void DBImpl::BackgroundCall() {
MutexLock l(&mutex_);
assert(background_compaction_scheduled_);
if (shutting_down_.load(std::memory_order_acquire)) {
// No more background work when shutting down.
} else if (!bg_error_.ok()) {
// No more background work after a background error.
} else {
BackgroundCompaction();
}

background_compaction_scheduled_ = false;

// Previous compaction may have produced too many files in a level,
// so reschedule another compaction if needed.
// 递归调用compaction,因为有可能这次compaction产生了过多的sst
MaybeScheduleCompaction();
background_work_finished_signal_.SignalAll();
}

1. 调用流程图·

这里的调用链比较清晰:

需要注意的是,DBImpl::MaybeScheduleCompaction 是一个递归调用,递归结束的地方在:

1
2
3
4
} else if (imm_ == nullptr && manual_compaction_ == nullptr &&
!versions_->NeedsCompaction()) {
// No work to be done
}

也就说结束的条件是:

  1. 当前immemtable为null

  2. 非手动compaction

  3. versionset判定为不需要compaction

    1
    2
    3
    4
    5
    // Returns true iff some level needs a compaction.
    bool NeedsCompaction() const {
    Version* v = current_;
    return (v->compaction_score_ >= 1) || (v->file_to_compact_ != nullptr);
    }

    我们曾在分析VersionEdit,VersionSet时,提到过compaction_score是如何计算的,这里提一下它的入口在 VersionSet::Finalize 。后面再做详细分析。

2. Minor Compaction执行细节·

ok,说完宏观的调用链,现在来详细分一下leveldb是如何左minor compaction的,核心函数在:BackgroundCompaction();

1
2
3
4
5
6
7
8
9
void DBImpl::BackgroundCompaction() {
mutex_.AssertHeld();

if (imm_ != nullptr) { // minor compaction的触发点
CompactMemTable();
return;
}
xxx
}
1
2
3
4
5
6
7
8
9
10
11
12
13
14
15
16
17
18
19
20
21
22
23
24
25
26
27
28
29
30
31
32
33
34
35
void DBImpl::CompactMemTable() {
mutex_.AssertHeld();
assert(imm_ != nullptr);

// Save the contents of the memtable as a new Table
VersionEdit edit;
Version* base = versions_->current();
base->Ref();
// 将 数据写入到第0层(实际上不一定是第0层)
Status s = WriteLevel0Table(imm_, &edit, base);
base->Unref();

if (s.ok() && shutting_down_.load(std::memory_order_acquire)) {
s = Status::IOError("Deleting DB during memtable compaction");
}

// Replace immutable memtable with the generated Table
if (s.ok()) {
edit.SetPrevLogNumber(0);
edit.SetLogNumber(logfile_number_); // Earlier logs no longer needed
// 应用生成的一个VersionEdit到当前VersionSet
s = versions_->LogAndApply(&edit, &mutex_);
}

if (s.ok()) {
// Commit to the new state
// 减少计数,引用计数归0时会delete当前immemtable
imm_->Unref();
imm_ = nullptr;
has_imm_.store(false, std::memory_order_release);
RemoveObsoleteFiles();
} else {
RecordBackgroundError(s);
}
}

我们继续看WriteLevel0Table

1
2
3
4
5
6
7
8
9
10
11
12
13
14
15
16
17
18
19
20
21
22
23
24
25
26
27
28
29
30
31
32
33
34
35
36
37
38
39
40
41
42
43
44
45
46
47
Status DBImpl::WriteLevel0Table(MemTable* mem, VersionEdit* edit,
Version* base) {
mutex_.AssertHeld();
const uint64_t start_micros = env_->NowMicros();
FileMetaData meta;
meta.number = versions_->NewFileNumber();
pending_outputs_.insert(meta.number);
Iterator* iter = mem->NewIterator();
Log(options_.info_log, "Level-0 table #%llu: started",
(unsigned long long)meta.number);

Status s;
{
mutex_.Unlock();
//!! 1. 将memtable dump 到SSTable中
s = BuildTable(dbname_, env_, options_, table_cache_, iter, &meta);
mutex_.Lock();
}

Log(options_.info_log, "Level-0 table #%llu: %lld bytes %s",
(unsigned long long)meta.number, (unsigned long long)meta.file_size,
s.ToString().c_str());
delete iter;
pending_outputs_.erase(meta.number);

// Note that if file_size is zero, the file has been deleted and
// should not be added to the manifest.
int level = 0;
if (s.ok() && meta.file_size > 0) {
const Slice min_user_key = meta.smallest.user_key();
const Slice max_user_key = meta.largest.user_key();
if (base != nullptr) {
// 2.SSTable 应该写入到哪个level?
level = base->PickLevelForMemTableOutput(min_user_key, max_user_key);
}
// 3. 生成VersionEdit,给后序Manifest做记录
edit->AddFile(level, meta.number, meta.file_size, meta.smallest,
meta.largest);
}

// 4. 保存本次compaction所在level的 compaction状态
CompactionStats stats;
stats.micros = env_->NowMicros() - start_micros;
stats.bytes_written = meta.file_size;
stats_[level].Add(stats);
return s;
}

1 WriteLevel0Table 流程图·

3个函数的分析·

现在来分别分析这3个函数:

1. BuildTable (建立ssttable并持久化)·

下面这些 .ldb的文件就是sstable,可以看到它们都是一些由数字组成的文件名,这些数字是哪里来的?我们可以从源码中获得答案:

1
2
3
4
5
6
7
8
9
10
11
12
13
14
15
16
17
18
19
20
21
22
23
24
25
26
27
28
29
30
31
32
33
34
35
36
37
38
39
40
41
42
43
44
45
46
47
48
49
50
51
52
53
54
55
56
57
58
59
Status BuildTable(const std::string& dbname, Env* env, const Options& options,
TableCache* table_cache, Iterator* iter, FileMetaData* meta) {
Status s;
meta->file_size = 0;
iter->SeekToFirst();

// meta number就是上图的数字来源, meta->number的赋值语句在DBImpl::WriteLevel0Table中的 `meta.number = versions_->NewFileNumber();`
// 所以该数字由VersionSet分配
std::string fname = TableFileName(dbname, meta->number);
if (iter->Valid()) {
WritableFile* file;
s = env->NewWritableFile(fname, &file);
if (!s.ok()) {
return s;
}
// 新建sstable
TableBuilder* builder = new TableBuilder(options, file);
// 因为跳表是有序的,所以第一个key肯定是最小的
meta->smallest.DecodeFrom(iter->key());
Slice key;
for (; iter->Valid(); iter->Next()) {
key = iter->key();
// 向sstable中添加key value。
builder->Add(key, iter->value());
}
if (!key.empty()) {
// 同理,最后一个key是最大的
meta->largest.DecodeFrom(key);
}

// Finish and check for builder errors
// 写入sstable中的其他块,index block, meta block ,meta index block footer等
s = builder->Finish();
if (s.ok()) {
meta->file_size = builder->FileSize();
assert(meta->file_size > 0);
}
delete builder;

// Finish and check for file errors
if (s.ok()) {
// 写入到硬件
s = file->Sync();
}
if (s.ok()) {
s = file->Close();
}
delete file;
file = nullptr;

xxx

if (s.ok() && meta->file_size > 0) {
// Keep it
} else {
env->RemoveFile(fname);
}
return s;
}

工作:

  1. 新建SStable文件
  2. 根据memtable提供的Iterator,向SStable中添加所有数据
  3. 将SSTable写入到硬件设备中。

2. Version::PickLevelForMemTableOutput·

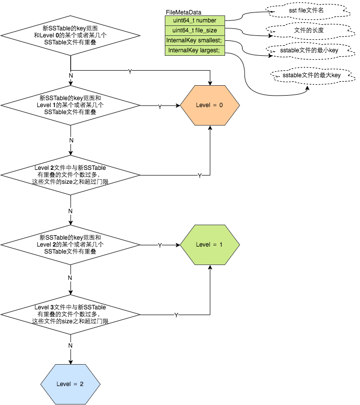
PickLevelForMemTableOutput决定新生成的sstable所在的level,原则上,从memtable dump出来sstable应该首先放到level0, 但是如果总是放到level 0,后序的compaction会耗费过多的io吞吐量,所以这个函数的意思是,尽量将新生成的sstable往更深的level放,但是又不能放的太深,因为如果这个sstable的访问频率较高,过深的level意味着读性能的降低。所以往下push得有个读。

leveldb定义了kMaxMemCompactLevel这个参数来限制新生成的sstable能够下推的层次:

1
2
3
4
5
6
7
// Maximum level to which a new compacted memtable is pushed if it
// does not create overlap. We try to push to level 2 to avoid the
// relatively expensive level 0=>1 compactions and to avoid some
// expensive manifest file operations. We do not push all the way to
// the largest level since that can generate a lot of wasted disk
// space if the same key space is being repeatedly overwritten.
static const int kMaxMemCompactLevel = 2;

所以,默认最高只能到level2.

现在来看看源码:

1
2
3
4
5
6
7
8
9
10
11
12
13
14
15
16
17
18
19
20
21
22
23
24
25
26
27
28
29
int Version::PickLevelForMemTableOutput(const Slice& smallest_user_key,
const Slice& largest_user_key) {
int level = 0;
// 如果与level 0有重叠,直接return 0
if (!OverlapInLevel(0, &smallest_user_key, &largest_user_key)) {
// Push to next level if there is no overlap in next level,
// and the #bytes overlapping in the level after that are limited.
InternalKey start(smallest_user_key, kMaxSequenceNumber, kValueTypeForSeek);
InternalKey limit(largest_user_key, 0, static_cast<ValueType>(0));
std::vector<FileMetaData*> overlaps;
while (level < config::kMaxMemCompactLevel) { // 最高到kMaxMemCompactLevel
// 与level+1有重叠
if (OverlapInLevel(level + 1, &smallest_user_key, &largest_user_key)) {
break;
}
if (level + 2 < config::kNumLevels) {
// 与祖父level的重叠size过大,则直接break
// Check that file does not overlap too many grandparent bytes.
GetOverlappingInputs(level + 2, &start, &limit, &overlaps);
const int64_t sum = TotalFileSize(overlaps);
if (sum > MaxGrandParentOverlapBytes(vset_->options_)) {
break;
}
}
level++;
}
}
return level;
}

引用一张流程图:

img

3. edit->Addfile (记录元sstable所在level等元数据)·

最后就是edit->Addfile。将生成的sstable的元数据(filemeta)加入到versionedit中。

1
2
3
4
5
6
7
8
9
10
11
12
// Add the specified file at the specified number.
// REQUIRES: This version has not been saved (see VersionSet::SaveTo)
// REQUIRES: "smallest" and "largest" are smallest and largest keys in file
void AddFile(int level, uint64_t file, uint64_t file_size,
const InternalKey& smallest, const InternalKey& largest) {
FileMetaData f;
f.number = file;
f.file_size = file_size;
f.smallest = smallest;
f.largest = largest;
new_files_.push_back(std::make_pair(level, f));
}

从edit->AddFile可知,一个SSTable对应有一个FileMeta存放在edit中,edit最终会存放在manifest,同时edit最终会演变成version,version又会加入到versioneset中。

2. LogAndApply·

LogAndApply前面已经分析过了。 之前我们将所有filemeta存放在一个versionedit中,通过这个LogAndApply即可将versionedit应用到当前versionset中,并持久化到manifest。

2. 何时Tigger Compaction?·

让我们回到MaybeScheduleCompaction

1
2
3
4
5
6
7
8
9
10
11
12
13
14
15
16
17
void DBImpl::MaybeScheduleCompaction() {
mutex_.AssertHeld();
if (background_compaction_scheduled_) {
// Already scheduled
} else if (shutting_down_.load(std::memory_order_acquire)) {
// DB is being deleted; no more background compactions
} else if (!bg_error_.ok()) {
// Already got an error; no more changes
} else if (imm_ == nullptr && manual_compaction_ == nullptr &&
!versions_->NeedsCompaction()) {
// 递归结束点,防止无限递归
// No work to be done
} else {
background_compaction_scheduled_ = true;
env_->Schedule(&DBImpl::BGWork, this);
}
}

可以看到,正常情况下只要满足一下3种条件中任何一个都会触发一次compaction:

  • imm != null, memtable已经转化为immtable,需要及时dump到外存中。
  • manual_compaction, 手动compaction
  • versions->NeedCompaction()

前两种都好说,重点看一下第3种:

1
2
3
4
5
// Returns true iff some level needs a compaction.
bool NeedsCompaction() const {
Version* v = current_;
return (v->compaction_score_ >= 1) || (v->file_to_compact_ != nullptr);
}

这里又分为了两种情况,根据compaction_score和根据 filte_compact。先说第一种:v->compaction_score_

1. compaction_score_ & Finalize函数·

Finalize函数

1
2
3
4
5
6
7
8
9
10
11
12
13
14
15
16
17
18
19
20
21
22
23
24
25
26
27
28
29
30
31
32
33
34
35
36
37
void VersionSet::Finalize(Version* v) {
// Precomputed best level for next compaction
int best_level = -1;
double best_score = -1;
// 最高level
for (int level = 0; level < config::kNumLevels - 1; level++) {
double score;
if (level == 0) {
// We treat level-0 specially by bounding the number of files
// instead of number of bytes for two reasons:
//
// (1) With larger write-buffer sizes, it is nice not to do too
// many level-0 compactions.
//
// (2) The files in level-0 are merged on every read and
// therefore we wish to avoid too many files when the individual
// file size is small (perhaps because of a small write-buffer
// setting, or very high compression ratios, or lots of
// overwrites/deletions).
score = v->files_[level].size() /
static_cast<double>(config::kL0_CompactionTrigger);
} else {
// Compute the ratio of current size to size limit.
const uint64_t level_bytes = TotalFileSize(v->files_[level]);
score =
static_cast<double>(level_bytes) / MaxBytesForLevel(options_, level);
}

if (score > best_score) {
best_level = level;
best_score = score;
}
}

v->compaction_level_ = best_level;
v->compaction_score_ = best_score;
}

在leveldb的设计中,level0和其余level的compaction设计是不同的,level0基于文件数量,而其余层基于文件的总大小。

level 0·

level0为什么要要这样设计?根据注释:

  1. 如果有更大的写buffer, 应该尽量避免多个level 0的compactions。
  2. 每次读,都会level0的file merge,应该如果level0的文件数量过多。(个人理解:因为读会衰减?)

引用博文:

注释说的很明白,level 0的文件之间,key可能是交叉重叠的,因此不希望level 0的文件数特别多。我们考虑write buffer 比较小的时候,如果使用size来限制,那么level 0的文件数可能太多。

另一个方面,如果write buffer过大,使用固定大小的size 来限制level 0的话,可能算出来的level 0的文件数又太少,触发 level 0 compaction的情况发生的又太频繁。

所以,对于level0,其默认设计的文件数量不超过4:

1
2
// Level-0 compaction is started when we hit this many files.
static const int kL0_CompactionTrigger = 4;

其他level·

其他level则是根据当前文件大小与size limit的比值。

1
2
3
4
5
6
else {
// Compute the ratio of current size to size limit.
const uint64_t level_bytes = TotalFileSize(v->files_[level]);
score =
static_cast<double>(level_bytes) / MaxBytesForLevel(options_, level);
}
1
2
3
4
5
6
7
8
9
10
11
12
static double MaxBytesForLevel(const Options* options, int level) {
// Note: the result for level zero is not really used since we set
// the level-0 compaction threshold based on number of files.

// Result for both level-0 and level-1
double result = 10. * 1048576.0; // 默认是10M
while (level > 1) {
result *= 10;
level--;
}
return result;
}

这段代码说明,从level1开始,每相邻两层的level总大小,相差10. level1=10M, level2=100M,以此类推。

同时这里也指明了leveldb的最高level为多少:

1
2
3
4
for (int level = 0; level < config::kNumLevels - 1; level++) {
double score;
if (level == 0) {
xxx
1
static const int kNumLevels = 7;

所以最高到level6, 则各层大小分布为:

1
2
3
4
5
6
level 1               10M 
level 2 100M
level 3 1000M
level 4 10000M
level 5 100000M
level 6 1000000M

选择得分最高的来做compaction·

1
2
3
4
if (score > best_score) {
best_level = level;
best_score = score;
}

得分越高,越想compaction。

总结:·

所以根据compaction_score_ 来看,当level0的文件过多,或者其余level的总file size过大时,会触发compacton。

2. file_to_compact_ & Seek Compaction·

除了上述情况外,leveldb还有用了基于seek的compactoin。

除了level 0以外,任何一个level的文件内部是有序的,文件之间也是有序的。但是level(n)和level (n+1)中的两个文件的key可能存在交叉。正是因为这种交叉,查找某个key值的时候, level(n) 的查找无功而返,而不得不restart to level(n+1)。

我们考虑寻找某一个key,如果找了曾经查找了level (n) ,但是没找到,然后去level (n+1)查找,结果找到了,那么对level (n)的某个文件而言,该文件就意味着有一次 未命中。

我们可以很容易想到,如果查找了多次,某个文件不得不查找,却总也找不到,总是去高一级的level,才能找到。这说明该层级的文件和上一级的文件,key的范围重叠的很严重,这是不合理的,会导致效率的下降。因此,需要对该level 发起一次Major compaction,减少 level 和level + 1的重叠情况。

这就是所谓的 Seek Compaction。

我个人的理解是,查找一个key,根据manifest判定这个key可能在某个sstable中(manifest中存放了sstable的smallest和largest key),但是实际上并不在,所以总是在更深层中去找。那查找本层的sstable就是对io的浪费,而且也说明了本层和更深层的key有比较严重的相互重叠。举个例子,如下图:

现在查找6, 对于level1的sstable来说,key的range在[1,9], 所以会查找这个sstable,显然6不在其中,于是向下层中找,level2的这个sstable的key range为[2,8],在这里找到了。 这样level1的io就是浪费掉的, level1和level2的key overlap也比较严重,长此以往浪费io,所以需要compaction。

seek compaction在filemeta中用 allowed_seeks 来控制。

1
2
3
4
5
6
7
8
9
10
11
struct FileMetaData {
FileMetaData() : refs(0), allowed_seeks(1 << 30), file_size(0) {}

int refs;
int allowed_seeks; // !!!Seeks allowed until compaction
uint64_t number;
uint64_t file_size; // File size in bytes
InternalKey smallest; // Smallest internal key served by table
InternalKey largest; // Largest internal key served by table
};

VersionSet::Builder::Apply对其初始化:

1
2
3
4
5
6
7
8
9
10
11
12
13
14
15
16
17
18
19
20
21
22
23
24
25
26
27
28
29
30
31
32
33
34
35
36
37
38
39
40
41
42
// Apply all of the edits in *edit to the current state.
void Apply(VersionEdit* edit) {
// Update compaction pointers
for (size_t i = 0; i < edit->compact_pointers_.size(); i++) {
const int level = edit->compact_pointers_[i].first;
vset_->compact_pointer_[level] =
edit->compact_pointers_[i].second.Encode().ToString();
}

// Delete files
for (const auto& deleted_file_set_kvp : edit->deleted_files_) {
const int level = deleted_file_set_kvp.first;
const uint64_t number = deleted_file_set_kvp.second;
levels_[level].deleted_files.insert(number);
}

// Add new files
for (size_t i = 0; i < edit->new_files_.size(); i++) {
const int level = edit->new_files_[i].first;
FileMetaData* f = new FileMetaData(edit->new_files_[i].second);
f->refs = 1;

// We arrange to automatically compact this file after
// a certain number of seeks. Let's assume:
// (1) One seek costs 10ms
// (2) Writing or reading 1MB costs 10ms (100MB/s)
// (3) A compaction of 1MB does 25MB of IO:
// 1MB read from this level
// 10-12MB read from next level (boundaries may be misaligned)
// 10-12MB written to next level
// This implies that 25 seeks cost the same as the compaction
// of 1MB of data. I.e., one seek costs approximately the
// same as the compaction of 40KB of data. We are a little
// conservative and allow approximately one seek for every 16KB
// of data before triggering a compaction.
f->allowed_seeks = static_cast<int>((f->file_size / 16384U));
if (f->allowed_seeks < 100) f->allowed_seeks = 100;

levels_[level].deleted_files.erase(f->number);
levels_[level].added_files->insert(f);
}
}

这里说的是, 根据估算,大概每25次seek的time cost = 1次compaction的。保守估计,1次seek相当于compaction16kb的数据。 所以当seek的总耗时约等于一次compaction的耗时时,就触发一次compaction。则允许seek的次数为:

1
f->allowed_seeks = static_cast<int>((f->file_size / 16384U)); // file_size/16KB

2. 如何确定Compaction的输入源·

结合前面两种compaction来看,触发compaction的时机:

  1. size compaction :文件过多或文件过大
  2. seek compaction: seek次数过多。

现在回到DBImpl::BackgroundCompaction:

1
2
3
4
5
6
7
8
9
10
11
12
13
14
15
16
17
18
19
20
21
22
23
24
25
26
27
28
29
void DBImpl::BackgroundCompaction() {
mutex_.AssertHeld();

if (imm_ != nullptr) {
CompactMemTable();
return;
}

Compaction* c;
bool is_manual = (manual_compaction_ != nullptr);
InternalKey manual_end;
if (is_manual) {
ManualCompaction* m = manual_compaction_;
c = versions_->CompactRange(m->level, m->begin, m->end);
m->done = (c == nullptr);
if (c != nullptr) {
manual_end = c->input(0, c->num_input_files(0) - 1)->largest;
}
Log(options_.info_log,
"Manual compaction at level-%d from %s .. %s; will stop at %s\n",
m->level, (m->begin ? m->begin->DebugString().c_str() : "(begin)"),
(m->end ? m->end->DebugString().c_str() : "(end)"),
(m->done ? "(end)" : manual_end.DebugString().c_str()));
} else { // 现在只看非manual的情况
c = versions_->PickCompaction();
}
...
}

1. PickCompaction·

流程图·

PickCompaction流程图:

转到PickCompaction函数:

1
2
3
4
5
6
7
8
9
10
11
12
13
14
15
16
17
18
19
20
21
22
23
24
25
26
27
28
29
30
31
32
33
34
35
36
37
38
39
40
41
42
43
44
45
46
47
48
49
50
51
52
53
54
55
56
57
58
59
60
// Pick level and inputs for a new compaction.
// Returns nullptr if there is no compaction to be done.
// Otherwise returns a pointer to a heap-allocated object that
// describes the compaction. Caller should delete the result.
Compaction* PickCompaction();

Compaction* VersionSet::PickCompaction() {
Compaction* c;
int level;

// 优先考虑 size_compaction, 再考虑seek_compaction.
// We prefer compactions triggered by too much data in a level over
// the compactions triggered by seeks.
const bool size_compaction = (current_->compaction_score_ >= 1);
const bool seek_compaction = (current_->file_to_compact_ != nullptr);
if (size_compaction) {
level = current_->compaction_level_;
assert(level >= 0);
assert(level + 1 < config::kNumLevels);
c = new Compaction(options_, level);

// Pick the first file that comes after compact_pointer_[level]
for (size_t i = 0; i < current_->files_[level].size(); i++) {
FileMetaData* f = current_->files_[level][i];
if (compact_pointer_[level].empty() ||
icmp_.Compare(f->largest.Encode(), compact_pointer_[level]) > 0) {
c->inputs_[0].push_back(f);
break;
}
}
if (c->inputs_[0].empty()) {
// Wrap-around to the beginning of the key space
c->inputs_[0].push_back(current_->files_[level][0]);
}
} else if (seek_compaction) {
level = current_->file_to_compact_level_;
c = new Compaction(options_, level);
c->inputs_[0].push_back(current_->file_to_compact_);
} else {
return nullptr;
}

c->input_version_ = current_;
c->input_version_->Ref();

// Files in level 0 may overlap each other, so pick up all overlapping ones
if (level == 0) {
InternalKey smallest, largest;
GetRange(c->inputs_[0], &smallest, &largest);
// Note that the next call will discard the file we placed in
// c->inputs_[0] earlier and replace it with an overlapping set
// which will include the picked file.
current_->GetOverlappingInputs(0, &smallest, &largest, &c->inputs_[0]);
assert(!c->inputs_[0].empty());
}

SetupOtherInputs(c);

return c;
}

根据函数签名注释,PickCompaction的作用是,找到level以及level对应的需要compaction的文件。现在来拆开代码看:

优先考虑 size_compaction, 再考虑seek_compaction.

1
2
3
4
// We prefer compactions triggered by too much data in a level over
// the compactions triggered by seeks.
const bool size_compaction = (current_->compaction_score_ >= 1);
const bool seek_compaction = (current_->file_to_compact_ != nullptr);

1. Size Compaction·

1. leve n的sstable确定·

  1. 得到 level[n]的输入源
1
2
3
4
5
6
7
8
9
10
11
12
13
14
15
16
17
18
19
20
21
if (size_compaction) {	
level = current_->compaction_level_;
assert(level >= 0);
assert(level + 1 < config::kNumLevels);
c = new Compaction(options_, level);

// Pick the first file that comes after compact_pointer_[level]
for (size_t i = 0; i < current_->files_[level].size(); i++) {
FileMetaData* f = current_->files_[level][i];
if (compact_pointer_[level].empty() ||
icmp_.Compare(f->largest.Encode(), compact_pointer_[level]) > 0) {
c->inputs_[0].push_back(f);
break;
}
}
if (c->inputs_[0].empty()) {
// Wrap-around to the beginning of the key space
c->inputs_[0].push_back(current_->files_[level][0]);
}
}

inputs_数组中存放的是输入源。

1
2
// Each compaction reads inputs from "level_" and "level_+1"
std::vector<FileMetaData*> inputs_[2]; // The two sets of inputs

接着看size_compaction

1
2
3
4
5
6
7
8
9
10
11
12
13
14
15
16
17
18
19
20
level = current_->compaction_level_;
assert(level >= 0);
assert(level + 1 < config::kNumLevels);
c = new Compaction(options_, level);

// 找到第一个文件,其最大key比 compact_pointer_[level]的key大
// Pick the first file that comes after compact_pointer_[level]
for (size_t i = 0; i < current_->files_[level].size(); i++) {
FileMetaData* f = current_->files_[level][i];
if (compact_pointer_[level].empty() ||
icmp_.Compare(f->largest.Encode(), compact_pointer_[level]) > 0) {
c->inputs_[0].push_back(f);
break;
}
}
// 如果找不到这样的文件,从level头开始(round-robin)
if (c->inputs_[0].empty()) {
// Wrap-around to the beginning of the key space
c->inputs_[0].push_back(current_->files_[level][0]);
}

size_compation中只用确定一个要输入的 sstable文件。 接着看:

1
2
3
4
5
6
7
8
9
10
// Files in level 0 may overlap each other, so pick up all overlapping ones
if (level == 0) {
InternalKey smallest, largest;
GetRange(c->inputs_[0], &smallest, &largest);
// Note that the next call will discard the file we placed in
// c->inputs_[0] earlier and replace it with an overlapping set
// which will include the picked file.
current_->GetOverlappingInputs(0, &smallest, &largest, &c->inputs_[0]);
assert(!c->inputs_[0].empty());
}

level0由于存在overlap key,所以需要这些key加入。看注释有一点值得注意:

在GetOverlappingInputs函数中,会discard我们之前加入的sstable filemeta, 但是后会replace一个overlap set,这个overlap set将会包含之前picked file。

是否还包含,这点还有待验证。

GetOverlappingInputs函数·

继续深追到GetOverlappingInputs:

1
2
3
4
5
6
7
8
9
10
11
12
13
14
15
16
17
18
19
20
21
22
23
24
25
26
27
28
29
30
31
32
33
34
35
36
37
38
39
40
41
42
// Store in "*inputs" all files in "level" that overlap [begin,end]
void Version::GetOverlappingInputs(int level, const InternalKey* begin,
const InternalKey* end,
std::vector<FileMetaData*>* inputs) {
assert(level >= 0);
assert(level < config::kNumLevels);
inputs->clear(); // 清空
Slice user_begin, user_end;
if (begin != nullptr) {
user_begin = begin->user_key(); // 确定begin
}
if (end != nullptr) {
user_end = end->user_key(); // 确定end
}
const Comparator* user_cmp = vset_->icmp_.user_comparator();
for (size_t i = 0; i < files_[level].size();) {
FileMetaData* f = files_[level][i++];
const Slice file_start = f->smallest.user_key();
const Slice file_limit = f->largest.user_key();
if (begin != nullptr && user_cmp->Compare(file_limit, user_begin) < 0) {
// "f" is completely before specified range; skip it
} else if (end != nullptr && user_cmp->Compare(file_start, user_end) > 0) {
// "f" is completely after specified range; skip it
} else {
inputs->push_back(f);
if (level == 0) { // 对于level0,由于存在overlap key,所以可能会扩大begin和end的范围,一旦扩大,重新搜索整个files.
// Level-0 files may overlap each other. So check if the newly
// added file has expanded the range. If so, restart search.
if (begin != nullptr && user_cmp->Compare(file_start, user_begin) < 0) {
user_begin = file_start;
inputs->clear();
i = 0;
} else if (end != nullptr &&
user_cmp->Compare(file_limit, user_end) > 0) {
user_end = file_limit;
inputs->clear();
i = 0;
}
}
}
}
}

这部分代码的工作是,根据在PickCompaction() 中选定的文件,确定初步的key range[begin,end], 然后在level0中选择所有与该key range有重叠的sstable,同时每选择一个还会扩大key range,然后重新add。

举个例子(level0 compaction的sstable选择)·

假设在level 0中选择了8-14 这个sstable。现在从头开始遍历,查看是否有需要加入的其他sstable。

第一次,搜索3-6,因为3-6与8-14无重叠,所以无需加入。

第二次,搜索5-12,因为5-12与8-14有重叠,所以加入5-12。 同时由于现在是level0,5-12扩大了搜索域的下界,现在的搜索域改为 5-14, 清空所有已经加入的sstable,重头开始。

第三次,搜索3-6,因为3-6与5-14有重叠,所以加入3-6.

第四次,搜索5-12,因为5-12与5-14有重叠,所以5-12.

第五次,所有8-14,因为8-14与5-14有重叠,所以加入8-14.

最后加入的sstable,包括3-6,5-12,8-14.

上面说的,都是如何level n的输入源,总结起来就是,除了level0,其余level只加入一个sstable,level0可能加入多个sstable

2. level n+1的sstable确定·

level n+1是在SetupOtherInputs 函数中确定的

1
2
3
4
5
6
7
8
9
10
11
12
13
14
15
16
17
18
19
20
21
22
23
24
25
26
27
28
29
30
31
32
33
34
35
36
37
38
39
40
41
42
43
44
45
46
47
48
49
50
51
52
53
54
55
56
57
58
59
60
61
62
63
void VersionSet::SetupOtherInputs(Compaction* c) {
const int level = c->level();
InternalKey smallest, largest;

// 扩展上边界
AddBoundaryInputs(icmp_, current_->files_[level], &c->inputs_[0]);
// 获取当前level n的range
GetRange(c->inputs_[0], &smallest, &largest);
// 获取level n+1中与 level n的range重叠的sstable,将这些sstable存放在c->inputs_[1]中
current_->GetOverlappingInputs(level + 1, &smallest, &largest,
&c->inputs_[1]);

// Get entire range covered by compaction
InternalKey all_start, all_limit;
// 计算leveln level n+1的range
GetRange2(c->inputs_[0], c->inputs_[1], &all_start, &all_limit);

// See if we can grow the number of inputs in "level" without
// changing the number of "level+1" files we pick up.
if (!c->inputs_[1].empty()) {
std::vector<FileMetaData*> expanded0;
current_->GetOverlappingInputs(level, &all_start, &all_limit, &expanded0);
AddBoundaryInputs(icmp_, current_->files_[level], &expanded0);
const int64_t inputs0_size = TotalFileSize(c->inputs_[0]);
const int64_t inputs1_size = TotalFileSize(c->inputs_[1]);
const int64_t expanded0_size = TotalFileSize(expanded0);
if (expanded0.size() > c->inputs_[0].size() &&
inputs1_size + expanded0_size <
ExpandedCompactionByteSizeLimit(options_)) {
InternalKey new_start, new_limit;
GetRange(expanded0, &new_start, &new_limit);
std::vector<FileMetaData*> expanded1;
current_->GetOverlappingInputs(level + 1, &new_start, &new_limit,
&expanded1);
if (expanded1.size() == c->inputs_[1].size()) {
Log(options_->info_log,
"Expanding@%d %d+%d (%ld+%ld bytes) to %d+%d (%ld+%ld bytes)\n",
level, int(c->inputs_[0].size()), int(c->inputs_[1].size()),
long(inputs0_size), long(inputs1_size), int(expanded0.size()),
int(expanded1.size()), long(expanded0_size), long(inputs1_size));
smallest = new_start;
largest = new_limit;
c->inputs_[0] = expanded0;
c->inputs_[1] = expanded1;
GetRange2(c->inputs_[0], c->inputs_[1], &all_start, &all_limit);
}
}
}

// Compute the set of grandparent files that overlap this compaction
// (parent == level+1; grandparent == level+2)
if (level + 2 < config::kNumLevels) {
current_->GetOverlappingInputs(level + 2, &all_start, &all_limit,
&c->grandparents_);
}

// Update the place where we will do the next compaction for this level.
// We update this immediately instead of waiting for the VersionEdit
// to be applied so that if the compaction fails, we will try a different
// key range next time.
compact_pointer_[level] = largest.Encode().ToString();
c->edit_.SetCompactPointer(level, largest);
}

核心代码·

核心在着几行:

1
2
3
4
5
6
7
8
9
10
 // 获取当前level n的range
GetRange(c->inputs_[0], &smallest, &largest);
// 获取level n+1中与 level n的range重叠的sstable,将这些sstable存放在c->inputs_[1]中
current_->GetOverlappingInputs(level + 1, &smallest, &largest,
&c->inputs_[1]);

// Get entire range covered by compaction
InternalKey all_start, all_limit;
// 计算leveln level n+1的range
GetRange2(c->inputs_[0], c->inputs_[1], &all_start, &all_limit);

level n新SStable的加入·

那下面还有一大段是做什么用的?

1
2
3
4
5
6
7
8
9
10
11
12
13
14
15
16
17
18
19
20
21
22
23
24
25
26
27
28
29
30
31
// See if we can grow the number of inputs in "level" without
// changing the number of "level+1" files we pick up.
if (!c->inputs_[1].empty()) {
std::vector<FileMetaData*> expanded0;
current_->GetOverlappingInputs(level, &all_start, &all_limit, &expanded0);
AddBoundaryInputs(icmp_, current_->files_[level], &expanded0);
const int64_t inputs0_size = TotalFileSize(c->inputs_[0]);
const int64_t inputs1_size = TotalFileSize(c->inputs_[1]);
const int64_t expanded0_size = TotalFileSize(expanded0);
if (expanded0.size() > c->inputs_[0].size() &&
inputs1_size + expanded0_size <
ExpandedCompactionByteSizeLimit(options_)) {
InternalKey new_start, new_limit;
GetRange(expanded0, &new_start, &new_limit);
std::vector<FileMetaData*> expanded1;
current_->GetOverlappingInputs(level + 1, &new_start, &new_limit,
&expanded1);
if (expanded1.size() == c->inputs_[1].size()) {
Log(options_->info_log,
"Expanding@%d %d+%d (%ld+%ld bytes) to %d+%d (%ld+%ld bytes)\n",
level, int(c->inputs_[0].size()), int(c->inputs_[1].size()),
long(inputs0_size), long(inputs1_size), int(expanded0.size()),
int(expanded1.size()), long(expanded0_size), long(inputs1_size));
smallest = new_start;
largest = new_limit;
c->inputs_[0] = expanded0;
c->inputs_[1] = expanded1;
GetRange2(c->inputs_[0], c->inputs_[1], &all_start, &all_limit);
}
}
}

这段代码的意思是,在选中level n+1层的sstable后,可能还可以加入一些level n的sstable。举个例子:

假设现在在level n选择的是8-12这个sstable,则在level n+1 可以选择8-9,10-16着连个sstable。 这一切做完后,发现在level n中存在13-15这个sstable,加入13-15并不影响level n+1 sstable的选择。

上面那段代码就是做这个工作。举个不会加入新sstable的例子:

在这样的情况下,13-18的重新加入,level n+1 需要重新加入17-20,所以不应该加入13-18.

但是再看下一个例子:

这个例子中,虽然新加入level 13-18,扩大了inputs_的范围,但是由于并没有造成level n+1的sstable重新选择,所以依然可以加入13-18.

ok,例子说了好几个,正式看代码。

  1. 计算如果要在level n要重新加入sstable,那加入后的第level n层的compaction sstable的总大小为多少(即expanded0_size)
1
2
3
4
5
current_->GetOverlappingInputs(level, &all_start, &all_limit, &expanded0);
AddBoundaryInputs(icmp_, current_->files_[level], &expanded0);
const int64_t inputs0_size = TotalFileSize(c->inputs_[0]);
const int64_t inputs1_size = TotalFileSize(c->inputs_[1]);
const int64_t expanded0_size = TotalFileSize(expanded0);
  1. 如果新加入后,level n和level n+1的总size小于一次compaction的总size,则考虑加入。
1
2
3
4
5
6
7
8
if (expanded0.size() > c->inputs_[0].size() &&
inputs1_size + expanded0_size <
ExpandedCompactionByteSizeLimit(options_)) {
InternalKey new_start, new_limit;
GetRange(expanded0, &new_start, &new_limit);
std::vector<FileMetaData*> expanded1;
current_->GetOverlappingInputs(level + 1, &new_start, &new_limit,
&expanded1);

一次compaction的总size:

1
2
3
4
5
6
7
8
9
10
11
12
13
14
15
16
17
18
19
20
// Maximum number of bytes in all compacted files.  We avoid expanding
// the lower level file set of a compaction if it would make the
// total compaction cover more than this many bytes.
static int64_t ExpandedCompactionByteSizeLimit(const Options* options) {
return 25 * TargetFileSize(options); // 默认是50M
}

static size_t TargetFileSize(const Options* options) {
return options->max_file_size;
}

// Leveldb will write up to this amount of bytes to a file before
// switching to a new one.
// Most clients should leave this parameter alone. However if your
// filesystem is more efficient with larger files, you could
// consider increasing the value. The downside will be longer
// compactions and hence longer latency/performance hiccups.
// Another reason to increase this parameter might be when you are
// initially populating a large database.
size_t max_file_size = 2 * 1024 * 1024;
  1. 在level n中加入新sstable,但没有引起level n+1的sstable选择,则加入这个新sstable。
1
2
3
4
5
6
7
8
9
10
11
12
13
if (expanded1.size() == c->inputs_[1].size()) {
Log(options_->info_log,
"Expanding@%d %d+%d (%ld+%ld bytes) to %d+%d (%ld+%ld bytes)\n",
level, int(c->inputs_[0].size()), int(c->inputs_[1].size()),
long(inputs0_size), long(inputs1_size), int(expanded0.size()),
int(expanded1.size()), long(expanded0_size), long(inputs1_size));
smallest = new_start;
largest = new_limit;
c->inputs_[0] = expanded0;
c->inputs_[1] = expanded1;
GetRange2(c->inputs_[0], c->inputs_[1], &all_start, &all_limit);
}

3. 记录下一轮的压缩起始文件·

1
2
3
4
5
6
// Update the place where we will do the next compaction for this level.
// We update this immediately instead of waiting for the VersionEdit
// to be applied so that if the compaction fails, we will try a different
// key range next time.
compact_pointer_[level] = largest.Encode().ToString();
c->edit_.SetCompactPointer(level, largest);

4. AddBoundaryInputs·

在前面的介绍中,我曾说过,除了level0, 其余level中 inputs数组的inputs[0]总是先只选择一个文件,然后通过VersionSet::SetupOtherInputs,确定inputs_[1], 当inputs_[1]确定后,会回退到input_[0],尝试增加input_[0]的文件。其实除了这里会增加input[0]的选择外,还有一处可能增加Inputs[0]的选择。那就是AddBoundaryInputs函数:

1
2
3
4
5
6
7
8
9
10
11
12
void VersionSet::SetupOtherInputs(Compaction* c) {
const int level = c->level();
InternalKey smallest, largest;

// !! 这里
AddBoundaryInputs(icmp_, current_->files_[level], &c->inputs_[0]);
GetRange(c->inputs_[0], &smallest, &largest);

current_->GetOverlappingInputs(level + 1, &smallest, &largest,
&c->inputs_[1]);
...
}

AddBoundaryInputs

1
2
3
4
5
6
7
8
9
10
11
12
13
14
15
16
17
18
19
20
21
22
23
24
25
26
27
28
29
30
31
32
33
34
35
36
37
38
39

// Extracts the largest file b1 from |compaction_files| and then searches for a
// b2 in |level_files| for which user_key(u1) = user_key(l2). If it finds such a
// file b2 (known as a boundary file) it adds it to |compaction_files| and then
// searches again using this new upper bound.
//
// If there are two blocks, b1=(l1, u1) and b2=(l2, u2) and
// user_key(u1) = user_key(l2), and if we compact b1 but not b2 then a
// subsequent get operation will yield an incorrect result because it will
// return the record from b2 in level i rather than from b1 because it searches
// level by level for records matching the supplied user key.
//
// parameters:
// in level_files: List of files to search for boundary files.
// in/out compaction_files: List of files to extend by adding boundary files.
void AddBoundaryInputs(const InternalKeyComparator& icmp,
const std::vector<FileMetaData*>& level_files,
std::vector<FileMetaData*>* compaction_files) {
InternalKey largest_key;

// Quick return if compaction_files is empty.
if (!FindLargestKey(icmp, *compaction_files, &largest_key)) {
return;
}

bool continue_searching = true;
while (continue_searching) {
FileMetaData* smallest_boundary_file =
FindSmallestBoundaryFile(icmp, level_files, largest_key);

// If a boundary file was found advance largest_key, otherwise we're done.
if (smallest_boundary_file != NULL) {
compaction_files->push_back(smallest_boundary_file);
largest_key = smallest_boundary_file->largest;
} else {
continue_searching = false;
}
}
}

在AddBoundaryInputs调用前,我们已经确定了inputs[0], 如果不考虑level0的话,对于其他level,inputs[0]为一个sstable。这个sstable存在一个key range[low,high], 我们都知道 sstable内部存的key是InternalKey, InternalKey内部封装了user key。如下图:

因为只要internel key不相同,那么就可认为key是不重叠的。也就是说只要(key, sequence number,type)三个任一个不同,就可以认为key是不同。 那现在可能就存在这样一个情况, 相邻两个sstable的user key相同。如下图表示:

sstable 1中的上届(upper)的user key 和 sstable 2的下届(lower)的user key相同,都为key2. 假设我们当前inputs[0]就是sstable 1。 那么AddBoundaryInputs函数的作用就是将sstable 2添加到inputs[0]中。 当然这是一个递归的过程,加完sstable 2,可能sstable 3的下届user key又和sstable 2的上届相同,所以继续添加。

为什么要这样加?因为若是不添加,sstable 1经过compaction陷入下层,而sstable 2还在上层。那么下一次Get操作时,leveldb将由上往下search,这样找到的key在sstable 2,而sstable 2中的key不是最新的,这显然是不对的。

2. Seek Compaction·

1
2
3
4
// PickCompaction函数中
level = current_->file_to_compact_level_;
c = new Compaction(options_, level);
c->inputs_[0].push_back(current_->file_to_compact_);

根据file_to_compact_指针和file_to_compact_level_即可得到 一个输入源文件

1
2
3
// Next file to compact based on seek stats.
FileMetaData* file_to_compact_;
int file_to_compact_level_;

1. 什么时候触发一次seek compaction?·

我们从file_to_compact_反追踪,可以发现 UpdateStats 函数中对file_to_compact_进行了赋值。

1
2
3
4
5
6
7
8
9
10
11
12
bool Version::UpdateStats(const GetStats& stats) {
FileMetaData* f = stats.seek_file;
if (f != nullptr) {
f->allowed_seeks--;
if (f->allowed_seeks <= 0 && file_to_compact_ == nullptr) {
file_to_compact_ = f;
file_to_compact_level_ = stats.seek_file_level;
return true;
}
}
return false;
}

从这里可以看出,当一个文件的allowed_seeks<=0时,就可以对这个file进行compaction。

2. allowed_seeks–的时机 (1) & DBImpl::Get的简单分析·

继续反追踪 ,什么时候调用UpdateStats? 在DBImpl::Get函数中

DBImpl::Get

1
2
3
4
5
6
7
8
9
10
11
12
13
14
15
16
17
18
19
20
21
22
23
24
25
26
27
28
29
30
31
32
33
34
35
36
37
38
39
40
41
42
43
44
45
46
47
Status DBImpl::Get(const ReadOptions& options, const Slice& key,
std::string* value) {
Status s;
MutexLock l(&mutex_);
SequenceNumber snapshot;
if (options.snapshot != nullptr) {
snapshot =
static_cast<const SnapshotImpl*>(options.snapshot)->sequence_number();
} else {
snapshot = versions_->LastSequence();
}

MemTable* mem = mem_;
MemTable* imm = imm_;
Version* current = versions_->current();
mem->Ref();
if (imm != nullptr) imm->Ref();
current->Ref();

bool have_stat_update = false;
Version::GetStats stats;

// Unlock while reading from files and memtables
{
mutex_.Unlock();
// First look in the memtable, then in the immutable memtable (if any).
LookupKey lkey(key, snapshot);
if (mem->Get(lkey, value, &s)) { // 1.首先在mem中
// Done
} else if (imm != nullptr && imm->Get(lkey, value, &s)) { // 2.然后在imm中
// Done
} else {
s = current->Get(options, lkey, value, &stats); // 3.再去sstable, !!注意这里的status
have_stat_update = true;
}
mutex_.Lock();
}

if (have_stat_update && current->UpdateStats(stats)) { // 4.这里调用了UpdateStats
MaybeScheduleCompaction();
}
mem->Unref();
if (imm != nullptr) imm->Unref();
current->Unref();
return s;
}

Version::Get

1
2
3
4
5
6
7
8
9
10
11
12
13
14
15
16
17
18
19
20
21
22
23
24
25
26
27
28
29
30
31
32
Status Version::Get(const ReadOptions& options, const LookupKey& k,
std::string* value, GetStats* stats) {
stats->seek_file = nullptr;
stats->seek_file_level = -1;

struct State {
...

static bool Match(void* arg, int level, FileMetaData* f) {
State* state = reinterpret_cast<State*>(arg);

...

// Not reached. Added to avoid false compilation warnings of
// "control reaches end of non-void function".
return false;
}
};

State state;
state.found = false;
// !!stats控制转移到State类
state.stats = stats;
state.last_file_read = nullptr;
state.last_file_read_level = -1;

...

ForEachOverlapping(state.saver.user_key, state.ikey, &state, &State::Match);

return state.found ? state.s : Status::NotFound(Slice());
}

最后走到了ForEachOverlapping,参数中传入了一个函数指针, State::Match, 后序在分析。先看ForEachOverlapping:

ForEachOverlapping

1
2
3
4
5
6
7
8
9
10
11
12
13
14
15
16
17
18
19
20
21
22
23
24
25
26
27
28
29
30
31
32
33
34
35
36
37
38
39
40
41
42
43
44
45

void Version::ForEachOverlapping(Slice user_key, Slice internal_key, void* arg,
bool (*func)(void*, int, FileMetaData*)) {
const Comparator* ucmp = vset_->icmp_.user_comparator();

// Search level-0 in order from newest to oldest.
// 加入第0层文件
std::vector<FileMetaData*> tmp;
tmp.reserve(files_[0].size());
for (uint32_t i = 0; i < files_[0].size(); i++) {
FileMetaData* f = files_[0][i];
if (ucmp->Compare(user_key, f->smallest.user_key()) >= 0 &&
ucmp->Compare(user_key, f->largest.user_key()) <= 0) {
tmp.push_back(f);
}
}
if (!tmp.empty()) {
// 按照新旧排序,由新到旧
std::sort(tmp.begin(), tmp.end(), NewestFirst);
for (uint32_t i = 0; i < tmp.size(); i++) {
if (!(*func)(arg, 0, tmp[i])) { // 调用State::Match, 由于第0层无序,所以可能需要多次调用
return;
}
}
}

// Search other levels.
for (int level = 1; level < config::kNumLevels; level++) {
size_t num_files = files_[level].size();
if (num_files == 0) continue;

// Binary search to find earliest index whose largest key >= internal_key.
uint32_t index = FindFile(vset_->icmp_, files_[level], internal_key);
if (index < num_files) {
FileMetaData* f = files_[level][index];
if (ucmp->Compare(user_key, f->smallest.user_key()) < 0) {
// All of "f" is past any data for user_key
} else { // 到这里,确定了 internal_key 一定是在 本file的key range中,即overlap
if (!(*func)(arg, level, f)) { // 一个level,只会调用
return;
}
}
}
}
}

在ForEachOverlapping函数中,首先搜索level0,在level 0中找到一些sstable,这些sstable的key range包含了user_key. 然后不断调用Match函数,直到找到相应file。 由于level0的无序性,所以Match函数可能被调用了多次。

如果level0中找不到能够匹配的SStable,就逐层往下,因为level1–level6都是有序的,所以每层最多有一个sstable,满足其key range包含指定user_key, 所以每层只用调用一次Match函数。

最后,看看:

Match

1
2
3
4
5
6
7
8
9
10
11
12
13
14
15
16
17
18
19
20
21
22
23
24
25
26
27
28
29
30
31
32
33
34
35
36
37
38
39
40

static bool Match(void* arg, int level, FileMetaData* f) {
State* state = reinterpret_cast<State*>(arg);

if (state->stats->seek_file == nullptr &&
state->last_file_read != nullptr) { // 走到这个分支,说明Match函数至少已经被调用过一次,也就是说至少浪费了一次io
// We have had more than one seek for this read. Charge the 1st file.
state->stats->seek_file = state->last_file_read;
state->stats->seek_file_level = state->last_file_read_level;
}

state->last_file_read = f;
state->last_file_read_level = level;

state->s = state->vset->table_cache_->Get(*state->options, f->number,
f->file_size, state->ikey,
&state->saver, SaveValue);
if (!state->s.ok()) {
state->found = true;
return false; // 不再search
}
switch (state->saver.state) {
case kNotFound:
return true; // Keep searching in other files
case kFound:
state->found = true;
return false; // 不再search
case kDeleted:
return false; // 不再search
case kCorrupt:
state->s =
Status::Corruption("corrupted key for ", state->saver.user_key);
state->found = true;
return false;
}

// Not reached. Added to avoid false compilation warnings of
// "control reaches end of non-void function".
return false;
}

从这个函数中也终于可以找到seek_file被赋值的地方:

1
2
3
4
5
6
if (state->stats->seek_file == nullptr &&
state->last_file_read != nullptr) { // 走到这个分支,说明Match函数至少已经被调用过一次,也就是说至少浪费了一次io
// We have had more than one seek for this read. Charge the 1st file.
state->stats->seek_file = state->last_file_read;
state->stats->seek_file_level = state->last_file_read_level;
}

不过要进入这个分析,Match已经至少被执行了一次,所以现在记录的是上一次调用Match函数时所用到的file。这个file被访问了,但是却没有找到正确的key。所以它浪费了io,进而在后序的UpdateStats函数中,它的allowed_seeks会被–

不过感觉这里记录到第一个浪费了io的sstable,后序可能还会存在浪费io的sstable,可能是因为层别越低,访问频率越高,所以越需要快点将其allowed_seeks减小。

ok,总结一下,花个流程图。

seek_compaction的流程图(何时触发,如何触发)·

3. allowed_seeks–的时机 (2) & DBIter·

这部分请参考DBIter。

3. Compaction的执行流程·

选择了要执行的Compaction文件后,剩下的就是执行Compaction:

DBImpl::BackgroundCompaction

1
2
3
4
5
6
7
8
9
10
11
12
13
14
15
16
17
18
19
20
21
22
23
24
25
26
27
28
29
30
Status status;
if (c == nullptr) {
// Nothing to do
} else if (!is_manual && c->IsTrivialMove()) { // trivial move: 下层没有本层的重叠key,修改元数据,移动到下层
// Move file to next level
assert(c->num_input_files(0) == 1);
FileMetaData* f = c->input(0, 0);
c->edit()->RemoveFile(c->level(), f->number);
c->edit()->AddFile(c->level() + 1, f->number, f->file_size, f->smallest,
f->largest);
status = versions_->LogAndApply(c->edit(), &mutex_);
if (!status.ok()) {
RecordBackgroundError(status);
}
VersionSet::LevelSummaryStorage tmp;
Log(options_.info_log, "Moved #%lld to level-%d %lld bytes %s: %s\n",
static_cast<unsigned long long>(f->number), c->level() + 1,
static_cast<unsigned long long>(f->file_size),
status.ToString().c_str(), versions_->LevelSummary(&tmp));
} else { // !!实际compaction的代码
CompactionState* compact = new CompactionState(c);
status = DoCompactionWork(compact);
if (!status.ok()) {
RecordBackgroundError(status);
}
CleanupCompaction(compact);
c->ReleaseInputs();
RemoveObsoleteFiles();
}
delete c;

上面的代码说明了:

  1. 若没有选择的compaction file,则忽略。

  2. IsTrivialMove,若选择的compaction文件,level n没有和level n+1重叠,并且level n的文件没有与过多的祖父level文件重叠,则直接修改元数据(verisonedit)即可,不必compaction。

    1
    2
    3
    4
    5
    6
    7
    8
    9
    10
    bool Compaction::IsTrivialMove() const {
    const VersionSet* vset = input_version_->vset_;
    // Avoid a move if there is lots of overlapping grandparent data.
    // Otherwise, the move could create a parent file that will require
    // a very expensive merge later on.
    return (num_input_files(0) == 1 && num_input_files(1) == 0 &&
    TotalFileSize(grandparents_) <=
    MaxGrandParentOverlapBytes(vset->options_));
    }

  3. 否则,执行真正的compaction

Snapshot·

ok,知道了这些,现在一起来看看Snapshot是怎么实现与使用的。

SnapshotList是一个双链表。 这和Cache的链表是完全相同的。

1
2
3
4
5
6
7
8
9
10
11
12
13
14
15
16
17
18
19
20
21
22
23
24
25
26
27
28
29
30
31
32
33
34
35
36
37
38
39
40
41
42
43
44
45
46
47
48
49
50
51
52
53
class SnapshotList {
public:
SnapshotList() : head_(0) {
head_.prev_ = &head_;
head_.next_ = &head_;
}

bool empty() const { return head_.next_ == &head_; }
SnapshotImpl* oldest() const {
assert(!empty());
return head_.next_;
}
SnapshotImpl* newest() const {
assert(!empty());
return head_.prev_;
}

// Creates a SnapshotImpl and appends it to the end of the list.
SnapshotImpl* New(SequenceNumber sequence_number) {
assert(empty() || newest()->sequence_number_ <= sequence_number);

SnapshotImpl* snapshot = new SnapshotImpl(sequence_number);

#if !defined(NDEBUG)
snapshot->list_ = this;
#endif // !defined(NDEBUG)
snapshot->next_ = &head_;
snapshot->prev_ = head_.prev_;
snapshot->prev_->next_ = snapshot;
snapshot->next_->prev_ = snapshot;
return snapshot;
}

// Removes a SnapshotImpl from this list.
//
// The snapshot must have been created by calling New() on this list.
//
// The snapshot pointer should not be const, because its memory is
// deallocated. However, that would force us to change DB::ReleaseSnapshot(),
// which is in the API, and currently takes a const Snapshot.
void Delete(const SnapshotImpl* snapshot) {
#if !defined(NDEBUG)
assert(snapshot->list_ == this);
#endif // !defined(NDEBUG)
snapshot->prev_->next_ = snapshot->next_;
snapshot->next_->prev_ = snapshot->prev_;
delete snapshot;
}

private:
// Dummy head of doubly-linked list of snapshots
SnapshotImpl head_;
};

好了,有了Snapshot的铺垫,我们来看看DoCompactionWork函数。

DoCompactionWork·

1
2
3
4
5
6
7
8
9
10
11
12
13
14
15
16
17
18
19
20
21
22
23
24
25
26
27
28
29
30
31
32
33
34
35
36
37
38
39
40
41
42
43
44
45
46
47
48
49
50
51
52
53
54
55
56
57
58
59
60
61
62
63
64
65
66
67
68
69
70
71
72
73
74
75
76
77
78
79
80
81
82
83
84
85
86
87
88
89
90
91
92
93
94
95
96
97
98
99
100
101
102
103
104
105
106
107
108
109
110
111
112
113
114
115
116
117
118
119
120
121
122
123
124
125
126
127
128
129
130
131
132
133
134
135
136
137
138
139
140
141
142
143
144
145
146
147
148
149
150
151
Status DBImpl::DoCompactionWork(CompactionState* compact) {

...
// 记录最老快照,只能删除比最老快照还老的数据,如何表示最老?用序列号,序列号越小代表数据越旧。
if (snapshots_.empty()) {
compact->smallest_snapshot = versions_->LastSequence();
} else {
compact->smallest_snapshot = snapshots_.oldest()->sequence_number();
}
// 创建迭代器, 内部通过mergeiterator对本次要compaction的文件做“排序”(没有排序,只不过通过iter依次访问数据,得到的结果就是排序后的结果)
Iterator* input = versions_->MakeInputIterator(compact->compaction);

// Release mutex while we're actually doing the compaction work
mutex_.Unlock();

input->SeekToFirst();
Status status;
ParsedInternalKey ikey;
std::string current_user_key;
bool has_current_user_key = false;
SequenceNumber last_sequence_for_key = kMaxSequenceNumber;
while (input->Valid() && !shutting_down_.load(std::memory_order_acquire)) {
// Prioritize immutable compaction work
// 首先做immtable的dump
if (has_imm_.load(std::memory_order_relaxed)) {
const uint64_t imm_start = env_->NowMicros();
mutex_.Lock();
if (imm_ != nullptr) {
CompactMemTable();
// Wake up MakeRoomForWrite() if necessary.
background_work_finished_signal_.SignalAll();
}
mutex_.Unlock();
imm_micros += (env_->NowMicros() - imm_start);
}

Slice key = input->key();
if (compact->compaction->ShouldStopBefore(key) &&
compact->builder != nullptr) {
//检查当前输出文件是否与level+2层文件有过多冲突,如果是就要完成当前输出文件,并产生新的输出文件
status = FinishCompactionOutputFile(compact, input);
if (!status.ok()) {
break;
}
}

// 下面这里是关键!!
// Handle key/value, add to state, etc.
bool drop = false;
if (!ParseInternalKey(key, &ikey)) {
// Do not hide error keys
current_user_key.clear();
has_current_user_key = false;
last_sequence_for_key = kMaxSequenceNumber;
} else { // 正常情况下走这里
if (!has_current_user_key ||
user_comparator()->Compare(ikey.user_key, Slice(current_user_key)) !=
0) { // 某个user_key第一次出现
// First occurrence of this user key
current_user_key.assign(ikey.user_key.data(), ikey.user_key.size());
has_current_user_key = true;
// 第一次出现的user_key不允许删除
last_sequence_for_key = kMaxSequenceNumber;
}

if (last_sequence_for_key <= compact->smallest_snapshot) { // 前一个key的序列号都小了,本key肯定更小,直接抛弃
// Hidden by an newer entry for same user key
drop = true; // (A)
} else if (ikey.type == kTypeDeletion && // 前一个key还在snaphost内,本key虽然是离snapshot最近的key,但是本key是删除节点
ikey.sequence <= compact->smallest_snapshot &&
compact->compaction->IsBaseLevelForKey(ikey.user_key)) { // 在是删除节点的同时,还必须保证本key一定是"最底层"的key(也就是更底层没有该key),否则删除这个key,更底层的key将被重新激活
// !!!!!! 待完善
// For this user key:
// (1) there is no data in higher levels
// (2) data in lower levels will have larger sequence numbers
// (3) data in layers that are being compacted here and have
// smaller sequence numbers will be dropped in the next
// few iterations of this loop (by rule (A) above).
// Therefore this deletion marker is obsolete and can be dropped.
drop = true;
}

last_sequence_for_key = ikey.sequence;
}

// 不需要drop的文件直接写入
if (!drop) { // 不需要删除,则写入到文件
// Open output file if necessary
if (compact->builder == nullptr) {
status = OpenCompactionOutputFile(compact);
if (!status.ok()) {
break;
}
}
if (compact->builder->NumEntries() == 0) {
compact->current_output()->smallest.DecodeFrom(key);
}
compact->current_output()->largest.DecodeFrom(key);
compact->builder->Add(key, input->value());

// Close output file if it is big enough
if (compact->builder->FileSize() >=
compact->compaction->MaxOutputFileSize()) {
status = FinishCompactionOutputFile(compact, input);
if (!status.ok()) {
break;
}
}
}

input->Next();
}


if (status.ok() && shutting_down_.load(std::memory_order_acquire)) {
status = Status::IOError("Deleting DB during compaction");
}
if (status.ok() && compact->builder != nullptr) {
status = FinishCompactionOutputFile(compact, input);
}
if (status.ok()) {
status = input->status();
}
delete input;
input = nullptr;

CompactionStats stats;
stats.micros = env_->NowMicros() - start_micros - imm_micros;
for (int which = 0; which < 2; which++) {
for (int i = 0; i < compact->compaction->num_input_files(which); i++) {
stats.bytes_read += compact->compaction->input(which, i)->file_size;
}
}
for (size_t i = 0; i < compact->outputs.size(); i++) {
stats.bytes_written += compact->outputs[i].file_size;
}

mutex_.Lock();
stats_[compact->compaction->level() + 1].Add(stats);

if (status.ok()) { // 保存此次压缩结果的元数据
status = InstallCompactionResults(compact);
}
if (!status.ok()) {
RecordBackgroundError(status);
}
VersionSet::LevelSummaryStorage tmp;
Log(options_.info_log, "compacted to: %s", versions_->LevelSummary(&tmp));
return status;
return status;
}

这里的整体流程分3步:

  1. 创建迭代器,内部对本次要compact的文件进行排序。
  2. 丢弃那些被删除的或者旧的文件。
  3. 写入新文件。

1. 排序·

1
Iterator* input = versions_->MakeInputIterator(compact->compaction);
1
2
3
4
5
6
7
8
9
10
11
12
13
14
15
16
17
18
19
20
21
22
23
24
25
26
27
28
29
30
31
32
33
34
Iterator* VersionSet::MakeInputIterator(Compaction* c) {
ReadOptions options;
options.verify_checksums = options_->paranoid_checks;
options.fill_cache = false;

// Level-0 files have to be merged together. For other levels,
// we will make a concatenating iterator per level.
// TODO(opt): use concatenating iterator for level-0 if there is no overlap
const int space = (c->level() == 0 ? c->inputs_[0].size() + 1 : 2);
// !!! list中的每个iter,都指向了一个即将被compaction的sstable
Iterator** list = new Iterator*[space];
int num = 0;
for (int which = 0; which < 2; which++) {
if (!c->inputs_[which].empty()) {
if (c->level() + which == 0) { // 对第0层的files,通过table_cache创建iter
const std::vector<FileMetaData*>& files = c->inputs_[which];
for (size_t i = 0; i < files.size(); i++) {
list[num++] = table_cache_->NewIterator(options, files[i]->number,
files[i]->file_size);
}
} else { // 非第0层的fiels,使用TwoLevelIterator来迭代(index iter 和 data iter)
// Create concatenating iterator for the files from this level
list[num++] = NewTwoLevelIterator(
new Version::LevelFileNumIterator(icmp_, &c->inputs_[which]),
&GetFileIterator, table_cache_, options);
}
}
}
assert(num <= space);
// 所有需要的compaction file都有一个iter,现在需要归并排序,这通过mergeiteraotr实现
Iterator* result = NewMergingIterator(&icmp_, list, num);
delete[] list;
return result;
}

关于mergeiteraotr的具体实现,可参考 mergeitator。

2. 丢弃不需要的kv pairs·

最核心也是最难的代码在下面这一段,先看代码,后面将通过例子来说明这个函数。

1
2
3
4
5
6
7
8
9
10
11
12
13
14
15
16
17
18
19
20
21
22
23
24
25
26
27
28
29
30
31
32
33
34
35
36
37
38
// 下面这里是关键!!
// Handle key/value, add to state, etc.
bool drop = false;
if (!ParseInternalKey(key, &ikey)) {
// Do not hide error keys
current_user_key.clear();
has_current_user_key = false;
last_sequence_for_key = kMaxSequenceNumber;
} else { // 正常情况下走这里
if (!has_current_user_key ||
user_comparator()->Compare(ikey.user_key, Slice(current_user_key)) !=
0) { // 某个user_key第一次出现
// First occurrence of this user key
current_user_key.assign(ikey.user_key.data(), ikey.user_key.size());
has_current_user_key = true;
// 第一次出现的user_key不允许删除
last_sequence_for_key = kMaxSequenceNumber;
}

if (last_sequence_for_key <= compact->smallest_snapshot) { // 前一个key的序列号都小了,本key肯定更小,直接抛弃
// Hidden by an newer entry for same user key
drop = true; // (A)
} else if (ikey.type == kTypeDeletion && // 前一个key还在snaphost内,本key虽然是离snapshot最近的key,但是本key是删除节点
ikey.sequence <= compact->smallest_snapshot &&
compact->compaction->IsBaseLevelForKey(ikey.user_key)) { // 在是删除节点的同时,还必须保证本key一定是"最底层"的key(也就是更底层没有该key),否则删除这个key,更底层的key将被重新激活
// !!!!!! 待完善
// For this user key:
// (1) there is no data in higher levels
// (2) data in lower levels will have larger sequence numbers
// (3) data in layers that are being compacted here and have
// smaller sequence numbers will be dropped in the next
// few iterations of this loop (by rule (A) above).
// Therefore this deletion marker is obsolete and can be dropped.
drop = true;
}

last_sequence_for_key = ikey.sequence;
}

为了解释这个函数,看看下面这个图:

每个上下箭头符号代表一个snapshot,前面说了我们不管比snapshot更新(newer)的数据,因为他们可能把snapshot内的数据给删除了。所以,这次compaction操作中,我们只能删除比snapshot更旧(older)的数据。上面的图从左到右数据从新到旧。 我们将以“最旧的snapshot”为分界线,比该snapshot更旧(右边)的数据才有可能被删除。所以id=3的key不能删除(因为它比snapshot新),id=2的kye不能删除,虽然它比snapshot旧,但是它是最旧里面最新的一个,我们需要保存这个key,id=1的key可以被删除。

知道了这些,就可以慢慢分析代码了。

第一次循环:

1
2
3
4
5
6
7
8
9
if (!has_current_user_key ||		
user_comparator()->Compare(ikey.user_key, Slice(current_user_key)) !=
0) { // 某个user_key第一次出现
// First occurrence of this user key
current_user_key.assign(ikey.user_key.data(), ikey.user_key.size());
has_current_user_key = true;
// 第一次出现的user_key不允许删除
last_sequence_for_key = kMaxSequenceNumber;
}

假设第一次运行,则current_user_key指向id=3的key,last_sequence_for_key=一个最大值。

1
2
3
4
if (last_sequence_for_key <= compact->smallest_snapshot) {	// 前一个key的序列号都小了,本key肯定更小,直接抛弃
// Hidden by an newer entry for same user key
drop = true; // (A)
}

这个if条件不满足。

last_sequence_for_key 为id=3的key的序列号。

第二次循环:

由于id=2和id=3的key相同,所以直接进入:

1
2
3
4
if (last_sequence_for_key <= compact->smallest_snapshot) {	// 前一个key的序列号都小了,本key肯定更小,直接抛弃
// Hidden by an newer entry for same user key
drop = true; // (A)
}

由于此时的last_sequence_for_key是id=3的序列号,这个判断依然不满足。last_sequence_for_key 为id=2的key的序列号。

第三次循环:

由于id=1和id=3的key相同,last_sequence_for_key 为id=2的key的序列号。

1
2
3
4
if (last_sequence_for_key <= compact->smallest_snapshot) {	// 前一个key的序列号都小了,本key肯定更小,直接抛弃
// Hidden by an newer entry for same user key
drop = true; // (A)
}

此时满足,丢弃id=1的key。

ok,到这里,相信你应该可以看到前两个判断了:

1
2
3
4
5
6
7
8
9
10
11
12
13
14
15
16
bool drop = false;
if (!ParseInternalKey(key, &ikey)) {
// Do not hide error keys
current_user_key.clear();
has_current_user_key = false;
last_sequence_for_key = kMaxSequenceNumber;
} else { // 正常情况下走这里
if (!has_current_user_key ||
user_comparator()->Compare(ikey.user_key, Slice(current_user_key)) !=
0) { // 某个user_key第一次出现
// First occurrence of this user key
current_user_key.assign(ikey.user_key.data(), ikey.user_key.size());
has_current_user_key = true;
// 第一次出现的user_key不允许删除
last_sequence_for_key = kMaxSequenceNumber;
}

那还剩下一个判断:

1
2
3
4
5
6
7
8
9
10
11
12
13
else if (ikey.type == kTypeDeletion &&		// 前一个key还在snaphost内,本key虽然是离snapshot最近的key,但是本key是删除节点	
ikey.sequence <= compact->smallest_snapshot &&
compact->compaction->IsBaseLevelForKey(ikey.user_key)) { // 在是删除节点的同时,还必须保证本key一定是"最底层"的key(也就是更底层没有该key),否则删除这个key,更底层的key将被重新激活
// !!!!!! 待完善
// For this user key:
// (1) there is no data in higher levels
// (2) data in lower levels will have larger sequence numbers
// (3) data in layers that are being compacted here and have
// smaller sequence numbers will be dropped in the next
// few iterations of this loop (by rule (A) above).
// Therefore this deletion marker is obsolete and can be dropped.
drop = true;
}

还是用图来解释:

如果现在比最旧的snapshot还旧的第一个key(id=2)是一个删除操作。那这个是不是也该丢弃?(后面的key也该丢弃)。所以有了这个判断:

1
2
ikey.type == kTypeDeletion && 
ikey.sequence <= compact->smallest_snapshot

那这个判断是在做什么工作?

1
compact->compaction->IsBaseLevelForKey(ikey.user_key)

IsBaseLevelForKey函数保证更低层没有这个user_key, 也就是这个key在这个level已经是全局最旧的了。可以思考一下如果没有这个判断,我们旧把delete操作的节点删除了,那更低层的key是不是又复活了?显然我们不能让这个key重新复活。所以加了这个key。

3. 写入不需要drop的kv·

1
2
3
4
5
6
7
8
9
10
11
12
13
14
15
16
17
18
19
20
21
22
23
if (!drop) {
// Open output file if necessary
if (compact->builder == nullptr) { // builder为空,则打开
status = OpenCompactionOutputFile(compact);
if (!status.ok()) {
break;
}
}
if (compact->builder->NumEntries() == 0) {
compact->current_output()->smallest.DecodeFrom(key);
}
compact->current_output()->largest.DecodeFrom(key);
compact->builder->Add(key, input->value());

// Close output file if it is big enough
if (compact->builder->FileSize() >=
compact->compaction->MaxOutputFileSize()) {
status = FinishCompactionOutputFile(compact, input);
if (!status.ok()) {
break;
}
}
}

第一步:OpenCompactionOutputFile

1
2
3
4
5
6
7
8
9
10
11
12
13
14
15
16
17
18
19
20
21
22
23
24
25
26
Status DBImpl::OpenCompactionOutputFile(CompactionState* compact) {
assert(compact != nullptr);
assert(compact->builder == nullptr);
uint64_t file_number;
{
mutex_.Lock();
file_number = versions_->NewFileNumber();
// 注意这里的pending_outputs
pending_outputs_.insert(file_number);
CompactionState::Output out;
out.number = file_number;
out.smallest.Clear();
out.largest.Clear();
// 加入到outputs
compact->outputs.push_back(out);
mutex_.Unlock();
}

// Make the output file
std::string fname = TableFileName(dbname_, file_number);
Status s = env_->NewWritableFile(fname, &compact->outfile);
if (s.ok()) {
compact->builder = new TableBuilder(options_, compact->outfile);
}
return s;
}

这里有两个点要注意:

  1. pending_outputs_, 我们来看的定义:

    1
    2
    3
    // Set of table files to protect from deletion because they are
    // part of ongoing compactions.
    std::set<uint64_t> pending_outputs_ GUARDED_BY(mutex_);

    它是为了避免tables files被误删除的而设计的。那在哪里会被误删除?在CompactMemTable中:

    1
    2
    3
    4
    5
    6
    7
    8
    9
    10
    if (s.ok()) {
    // Commit to the new state
    imm_->Unref();
    imm_ = nullptr;
    has_imm_.store(false, std::memory_order_release);
    // 这里会删除
    RemoveObsoleteFiles();
    } else {
    RecordBackgroundError(s);
    }

    RemoveObsoleteFiles中使用到了pending_outputs_,因为在合并过程中,刚生成的sstable还不是“live”的,通过pending_outputs_将它们当成 live 的就不会被删除了。

  2. 将需要保存的kv,放在compact->outputs中。

    1
    2
    // 加入到outputs
    compact->outputs.push_back(out);

第二步,记录最小key和最大key,同时并将要保存的kv加入到builder中。

1
2
3
4
5
if (compact->builder->NumEntries() == 0) {
compact->current_output()->smallest.DecodeFrom(key);
}
compact->current_output()->largest.DecodeFrom(key);
compact->builder->Add(key, input->value());

第三步,如果当前table已经过大,则输出:

1
2
3
4
5
6
7
8
// Close output file if it is big enough
if (compact->builder->FileSize() >=
compact->compaction->MaxOutputFileSize()) {
status = FinishCompactionOutputFile(compact, input);
if (!status.ok()) {
break;
}
}

FinishCompactionOutputFile

1
2
3
4
5
6
7
8
9
10
11
12
13
14
15
16
17
18
19
20
21
22
23
24
25
26
27
28
29
30
31
32
33
34
35
36
37
38
39
40
41
42
43
44
45
46
47
48
49
50
51
Status DBImpl::FinishCompactionOutputFile(CompactionState* compact,
Iterator* input) {
assert(compact != nullptr);
assert(compact->outfile != nullptr);
assert(compact->builder != nullptr);

const uint64_t output_number = compact->current_output()->number;
assert(output_number != 0);

// Check for iterator errors
Status s = input->status();
const uint64_t current_entries = compact->builder->NumEntries();
if (s.ok()) {/
// 构建sstable
s = compact->builder->Finish();
} else {
compact->builder->Abandon();
}
// 统计sstable的大小
const uint64_t current_bytes = compact->builder->FileSize();
compact->current_output()->file_size = current_bytes;
compact->total_bytes += current_bytes;
delete compact->builder;
compact->builder = nullptr;

// Finish and check for file errors
if (s.ok()) {
// 写入sstable
s = compact->outfile->Sync();
}
if (s.ok()) {
s = compact->outfile->Close();
}
delete compact->outfile;
compact->outfile = nullptr;

if (s.ok() && current_entries > 0) { // 验证table是否有效
// Verify that the table is usable
Iterator* iter =
table_cache_->NewIterator(ReadOptions(), output_number, current_bytes);
s = iter->status();
delete iter;
if (s.ok()) {
Log(options_.info_log, "Generated table #%llu@%d: %lld keys, %lld bytes",
(unsigned long long)output_number, compact->compaction->level(),
(unsigned long long)current_entries,
(unsigned long long)current_bytes);
}
}
return s;
}

FinishCompactionOutputFile主完成的工作就是将之前加入的有效kv落盘成一个新的sstable。

  1. compact->builder->Finish(); 构建sstable的所有块,data block, meta block meta index block, index block,footer.
  2. 记录本次形成的新sstable的大小
  3. 落盘,compact->outfile->Sync();
  4. 校验是否正确

4. 元数据修改·

经过前面几步,compaction过后的sstable已经持久化到设备上了,现在要做的是修改本次压缩过程中涉及到的sstable的元数据,删除用来compaction的数据,生成compaction后的sstable的元数据。这些都通过一次versionedit来表示,然后通过LogAndApply应用这个edit,生成新edit。

1
2
3
4
5
6
7
8
9
10
11
12
13
14
15
16
17
18

Status DBImpl::InstallCompactionResults(CompactionState* compact) {
mutex_.AssertHeld();
Log(options_.info_log, "Compacted %d@%d + %d@%d files => %lld bytes",
compact->compaction->num_input_files(0), compact->compaction->level(),
compact->compaction->num_input_files(1), compact->compaction->level() + 1,
static_cast<long long>(compact->total_bytes));

// Add compaction outputs
compact->compaction->AddInputDeletions(compact->compaction->edit()); // 删除
const int level = compact->compaction->level();
for (size_t i = 0; i < compact->outputs.size(); i++) {
const CompactionState::Output& out = compact->outputs[i];
compact->compaction->edit()->AddFile(level + 1, out.number, out.file_size,
out.smallest, out.largest); // 结果
}
return versions_->LogAndApply(compact->compaction->edit(), &mutex_); // 应用edit
}

代码逻辑比较简单,将本次操作过程中涉及的文件都加入一个edit中,然后通过LogAndApply应用即可。

文章对你有帮助?打赏一下作者吧