0%

MIT-6824-lab3A-KvRaft

0. 要求·

本次lab为KvRaft PartA, 原文要求在这里

简述要求:

实现基于raft的kv存储service,client发起GET/PUT/APPEND请求,server做相应处理,并且基于raft达到fault-tolerate。整个系统要求满足 线性一致性

在做本实验前,请一定一定确保lab2的单元测试通过100次以上

1. 实现·

本文代码不代表lab3的最终实现,随着lab3的后续实现,本文所出现的代码可能会更改

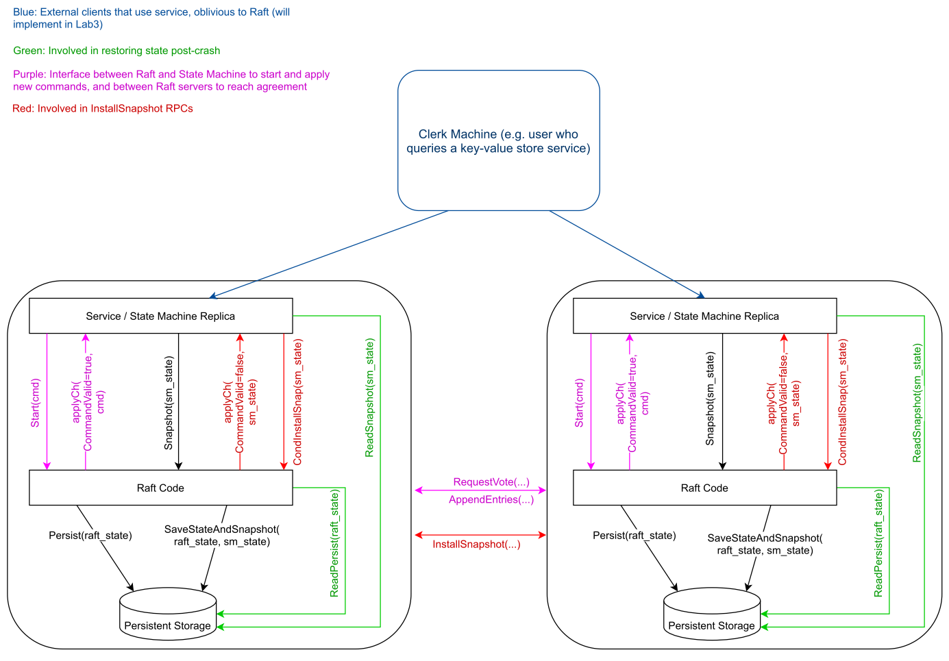
让我们不要一下陷入各种细节,思考下整个系统的的架构,下图是官网给出的架构图:

对于lab3A来说,不用关注任何和持久化相关的问题。

现在来思考要实现整个流程,需要解决些什么问题?

  1. Clerk发起请求时,向谁发起?
  2. 如果Clerk发送到的svr不是leader,Clerk该如何反应?
  3. leader服务器收到Clerk的请求后,提交给raft后,就死等该命令被committed吗?如果此时网络分区了该怎么办?
  4. leader收到请求,提交给raft后,如果刚才提交的命令丢失了(因为网络分区又愈合,被其他leader将刚才提交的给raft的log覆盖了),该如何处理?
  5. 对于Put/Append等写相关命令来说,不能重复执行,如何去除重复执行?
  6. raft commit log后,通过applyChannel反馈给kvraft, kvraft根据log entry执行相应command,执行完后应该通知给rpc handler,再由rpc handler通知clerk。 kvraft执行完command,如何执行通知给那个rpc handler? 因为在同一时刻中,可能存在多个rpc handler的实体(即多个clerk并发请求的情况)
  7. leader收到apply响应后,立即向clerk回复,但是如果这个回复包在网络中丢失了,该如何处理?

现在让我们先从client(clerk)开始,因为它相对简单。

2.1 客户端实现·

打开client.go,里面的布局非常简单,仅仅需要我们实现两个接口 Get, PutAppend. client中主要有两个问题需要解决:

  1. client开始发起rpc请求时,并不知道谁是leader,所以需要逐渐尝试,这里我采用的是round-robin的方式,从svr 0开始逐渐尝试,如果失败,则重试下一个svr。(其实是有可能所有svr都失败的,这种情况我在代码中并未处理,因为官网的假设是网络最终都会愈合的,所以最终请求一定会成功)。 当找到正确的leader id后,需要记录下该id,避免下一次请求又从头开始寻找。
  2. client的一次请求失败后,并不代表该请求并未传达到svr端,有可能只是因为网络超时的原因,导致了client重复发起请求,所以在client的每条请求中都需要有一个对该请求的唯一id标记。 在我个人的实现中,这个标记采用 ClientId + OpId来表示。

有了这两点,实现代码就相对简单了。先看和rpc相关的数据结构:

1
2
3
4
5
6
7
8
9
10
11
12
13
14
15
16
17
18
19
20
21
22
23
24
25
26
27
28
29
30
31

type OpIdentify struct {
OpId int
ClientId int64
}

// Put or Append
type PutAppendArgs struct {
Key string
Value string
Op string // "Put" or "Append"
// You'll have to add definitions here.
// Field names must start with capital letters,
// otherwise RPC will break.
OpIdentify
}

type PutAppendReply struct {
Err Err
}

type GetArgs struct {
Key string
// You'll have to add definitions here.
OpIdentify
}

type GetReply struct {
Err Err
Value string
}

Clerk的数据结构:

1
2
3
4
5
6
7
8
type Clerk struct {
servers []*labrpc.ClientEnd
// You will have to modify this struct.
curLeader int32 // NOTE:atomic operation on this. -1 means no leader found. current Leader id, maybe be modified as leader changes

opId int32 // NOTE: atomic operation on this. Monotonic increasing
clientId int64
}

2.1.1 Get操作·

只需在代码中的实现中包含前面提到的两个问题的解决方案即可。

1
2
3
4
5
6
7
8
9
10
11
12
13
14
15
16
17
18
19
20
21
22
23
24
25
26
27
28
29
30
31
32
33
34
35
36
37
38
39
40
41
42
43
44
45
46
func (ck *Clerk) Get(key string) string {
var (
value string
svr int32
opId int32
sendCnt int = 1 // for debug
)
opId = atomic.AddInt32(&ck.opId, 1) // get operation doesn't need this
args := GetArgs{
Key: key,
OpIdentify: OpIdentify{
ClientId: ck.clientId,
OpId: int(opId),
},
}
svr = atomic.LoadInt32(&ck.curLeader)
if svr == -1 {
svr = ck.changeLeader()
}

for {
// for debugging
DPrintf("Client [%v] cnt:%d, send to [%d] Get, args:%+v\n", ck.clientId, sendCnt, svr, args)
sendCnt++

// send RPC to server
var reply GetReply // NOTE: we have to define reply here, if define out of `for loop`, labgorpc will complain
ok := ck.servers[svr].Call("KVServer.Get", &args, &reply)
if !ok || (reply.Err != OK && reply.Err != ErrNoKey) { // try another server
DPrintf("Client [%v] Get failed: Svr[%d]err:%v\n", ck.clientId, svr, reply.Err)
svr = ck.changeLeader()
// time.Sleep(RpcRateLimitTimeout * time.Millisecond)
continue
}
if reply.Err == OK {
value = reply.Value
DPrintf("Client [%v] found key[%v] value=[%v]\n", ck.clientId, key, value)
} else if reply.Err == ErrNoKey {
DPrintf("Client [%v] no such key[%v] found\n", ck.clientId, key)
} else {
log.Panicf("Client [%v] unknown Err:%v", ck.clientId, reply.Err)
}
break
}
return value
}

实际上这里的OpIdentify是多余的,但是为了和后面的PutAppend操作保持一致,还是加上

说说changeLeader()如何实现的:

1
2
3
4
5
6
7
8
9
10
11
func (ck *Clerk) changeLeader() int32 {
var expect int32
for {
oldValue := atomic.LoadInt32(&ck.curLeader)
expect = (oldValue + 1) % int32(len(ck.servers))
if atomic.CompareAndSwapInt32(&ck.curLeader, oldValue, expect) {
break
}
}
return expect
}

为了保证 curLeader 的原子操作,且内部为轮询的方式改变curLeader,这里用到了一个CAS操作。

在代码中,当Clerk收到了rpc的返回响应时,如果rpc返回!ok,或者Err表示为WrongLeader(代码中为不等于OK并且也不等于ErrNoKey),则改变leader重新请求。

2.1.2 PutAppend操作·

PutAppend操作和Get操作的处理基本完全一致性,不再赘述。

1
2
3
4
5
6
7
8
9
10
11
12
13
14
15
16
17
18
19
20
21
22
23
24
25
26
27
28
29
30
31
32
33
34
35
36
37
38
39
40
41
42
func (ck *Clerk) PutAppend(key string, value string, op string) {
// You will have to modify this function.
var (
svr int32
opId int32
sendCnt = 1
args PutAppendArgs
)

svr = atomic.LoadInt32(&ck.curLeader)
if svr == -1 {
svr = ck.changeLeader()
}
opId = atomic.AddInt32(&ck.opId, 1)
args = PutAppendArgs{
Key: key,
Value: value,
Op: op,
OpIdentify: OpIdentify{
ClientId: ck.clientId,
OpId: int(opId),
},
}

DPrintf("Client [%v] PutAppend, args:%+v\n", ck.clientId, args)
for {
// for debugging
DPrintf("Client [%v] cnt:%d, send to [%d] PutAppend, args:%+v\n", ck.clientId, sendCnt, svr, args)
sendCnt++
// send RPC to server
var reply PutAppendReply // NOTE: we have to define reply here, if define out of `for loop`, labgorpc will complain
ok := ck.servers[svr].Call("KVServer.PutAppend", &args, &reply)
if !ok || reply.Err == ErrWrongLeader { // try another server
DPrintf("Client [%v] PutAppend failed: Svr[%d]err:%v\n", ck.clientId, svr, reply.Err)
svr = ck.changeLeader()
// time.Sleep(RpcRateLimitTimeout * time.Millisecond)
continue
}
DPrintf("Client [%v] success, reply %v\n", ck.clientId, reply)
break
}
}

2.1.3 操作码唯一·

前文说过,每个Client发起的请求需要有一个唯一标识,我的实现是通过 ClientId + OpId 来保证。OpId比较直观,保证其原子单调递增即可。那么ClientId该如何得到?

这里我采用的方式是记录MakeClerk时的时间戳。如下:

1
2
3
4
5
6
7
8
9
10
11
12
13
14
15
16
17
18
19
// for debugging
var initTime int64
var once sync.Once

func MakeClerk(servers []*labrpc.ClientEnd) *Clerk {
ck := new(Clerk)
ck.servers = servers
ck.curLeader = -1

// for debugging
once.Do(func() {
initTime = time.Now().UnixNano()
})

ck.clientId = time.Now().UnixNano() - initTime
DPrintf("Client [%v] make clerk, servers:%+v\n", ck.clientId, ck.servers)
// You'll have to add code here.
return ck
}

虽然这样写在真实的分布式环境下肯定是不对的,但我相信在真实的环境下,每个client肯定也可以通过某种方式得到其唯一的id。(或IP,或某种分布式的uniq id算法)。

2.2 服务器端实现·

相比客户端来说,服务器端要考虑的问题就比较多了。下图描述了svr的工作流,以及需要处理到的问题:

kvraft中的问题-2

上图中的”收到commit“步骤由单独线程处理

首先要明确的是,svr收到消息并通过Start将命令传递给raft后,需要等到raft将log成功replica,再执行刚才的这个命令。那如果raft一直不反馈这个log被成功replica怎么办? 如果kv service被卡住,clerk也可能被卡住(假设clerk没有超时处理) 。所以我们需要一个操作定时器,如果在规定时间内没有收到raft的反馈,则通告client,这个请求没有执行成功。

第二个问题,如何避免重复执行命令(操作)?可以记录每个Client曾经成功执行过的最大的OpId。当Client重复请求一个小的Op,直接可以响应该请求已经执行成功了。当raft反馈一个重复的Op时,也可以直接跳过该Op的执行。

第三个问题,当收到raft的反馈并执行该命令后,该通知那个rpc handler?, 可以为每个log index建立一个专用的通道,当Op执行完成后,可以通过这个op所在log的index通道来通知rpc handler,让rpc handler响应给client。

第四个问题,紧接第三个问题,如果多个rpc handler尝试在同一log index上建立通道,该如何处理?首先要理解的是,什么样的情况下,多个rpc handler会在同一个log index上建立通道?

kvraft对同一个log_index建立通道可能会遇到的问题

假设有svr{0,1,2},0最开始为leader,但提交了命令[1,2,3]后,网络发生了分区,{0}单独作为一个分区,此时client继续发送了[4,5]两个命令,rpc handler会分别在[4,5]两个log index上建立通道,当网络愈合后,{1,2}分区中的leader会同步自己的log, 此时0的log被截断,只剩[1,2,3]。之后新的client发送新的[4,5]命令。那么刚才已经在旧的[4,5]上建立通道,该如何处理这种冲突?

我的做法是,立即通知旧rpc handler,然后新的[4,5] rpc hanlder命令接管旧通道。

ok,理论说了一大堆,现在看代码:

Op数据结构:

1
2
3
4
5
6
7
8
9
10
type Op struct {
// Your definitions here.
// Field names must start with capital letters,
// otherwise RPC will break.
Key string
Value string
OpType string // Get/Put/Append

OpIdentify
}

KVServer数据结构:

1
2
3
4
5
6
7
8
9
10
11
12
13
14
15
16
17
18
type KVServer struct {
mu sync.Mutex
me int
rf *raft.Raft
applyCh chan raft.ApplyMsg
dead int32 // set by Kill()

maxraftstate int // snapshot if log grows this big

// Your definitions here.
dataBase map[string]string
opRecord map[int64]int // key:clientid, value:max opid .record what operations have been executed by which client before, to avoid duplicate executing

doneChanMap map[int]chan InternalReply

curApplyIndex int // for debug, use this to do consistency check
debugApplyHistory []InternalReply // for debug
}
  • dataBase中存放的就是kv数据对
  • opRecord,记录每个ClientId(int64)到目前位置,执行成功的最大的OpId(int)
  • doneChanMap, 前面问题3和问题4所提到的通道。

这里还有一个InternalReply数据结构,用于接收raft消息的专用线程向rpc handler发送消息用:

1
2
3
4
5
type InternalReply struct {
OpIdentify // not used for completing this lab, but used for debuging
Err Err
Value string // for Get request
}

2.2.1 PutAppend操作·

PutAppend handler的工作分为两部分:

  1. 检查当前提交的请求命令,是否曾经已经执行过,如果已经执行过,那么直接响应
  2. 如果没有执行过,需要提交到raft,然后等待执行,并响应。 注意这里的超时处理。
1
2
3
4
5
6
7
8
9
10
11
12
13
14
15
16
17
18
19
20
21
22
23
24
25
26
27
28
29
30
31
32
33
34
35
36
37
38
39
40
41
42
43
44
45
46
47
48
49
50
51
52
53
54
55
56
57
58
59
60
61
62
63
64
65
66
67
68
69
70
71
72
73
74
75
76
77
78
79
func (kv *KVServer) PutAppend(args *PutAppendArgs, reply *InternalReply) {
reply.Err = ErrShutDown
if kv.killed() {
DPrintf("[%d] return with Shutdown\n", kv.me)
return
}

DPrintf("[%d] <-- [%d] Server PutAppend start...%+v\n", kv.me, args.ClientId, args)
// avoid duplicate executing
kv.mu.Lock()
if _, ok := kv.opRecord[args.ClientId]; ok {
// check duplicate
if args.OpId <= kv.opRecord[args.ClientId] {
DPrintf("[%d] executed PutAppend before...\n", kv.me)
kv.mu.Unlock()
reply.Err = OK
return
}
}
kv.mu.Unlock()

// init reply
reply.Err = ErrWrongLeader
op := Op{
Key: args.Key,
Value: args.Value,
OpType: args.Op, // Put Or Append
OpIdentify: OpIdentify{
ClientId: args.ClientId,
OpId: args.OpId,
},
}

kv.mu.Lock() // must start before Start, altough Start interface is thread-safe
idx, term, isLeader := kv.rf.Start(op)
if !isLeader {
DPrintf("[%d] I am not leader\n", kv.me)
kv.mu.Unlock()
return
}
// build channel
var replyCh chan InternalReply
if _, ok := kv.doneChanMap[idx]; !ok {
DPrintf("[%d] create channel at index[%d]\n", kv.me, idx)
kv.doneChanMap[idx] = make(chan InternalReply)
replyCh = kv.doneChanMap[idx]
kv.mu.Unlock()
} else { // Started a command before
DPrintf("[%d] PutAppend, more than 1 command at the same idx(%d)\n", kv.me, idx)
replyCh := kv.doneChanMap[idx]
kv.mu.Unlock()
replyCh <- InternalReply{
Err: ErrWrongLeader, // send fake msg to old routine
}
}
// wait on channel
timer := time.NewTicker(commitLogTimeout * time.Millisecond)
select {
case tmpReply := <-replyCh:
// check for invariant condition
curTerm, isLeader := kv.rf.GetState()
if curTerm != term || !isLeader {
DPrintf("[%d] <-- [%d] Server PutAppend fail end, term(%d), curTerm(%d), isLeader(%v), tmpReply.Op(%v), args.Op(%v)\n", kv.me, args.ClientId, term, curTerm, isLeader, tmpReply.OpIdentify, args.OpIdentify)
return
}
reply.Err = tmpReply.Err // OK
DPrintf("[%d] <-- [%d] Server PutAppend end\n", kv.me, args.ClientId)
// for debug
if reply.Err != OK {
log.Panicf("[%d] <-- [%d] Server PutAppend end, but Errcode is not OK\n", kv.me, args.ClientId)
}
case <-timer.C:
DPrintf("[%d] time up, give up receive PUT/APPEND reply\n", kv.me)
reply.Err = ErrWrongLeader
kv.mu.Lock()
delete(kv.doneChanMap, idx)
kv.mu.Unlock()
}
}

这里比较迷惑的是以下几行代码:

1
2
3
4
5
DPrintf("[%d] PutAppend, more than 1 command at the same idx(%d)\n", kv.me, idx)
replyCh := kv.doneChanMap[idx]
kv.mu.Unlock()
replyCh <- InternalReply{
Err: ErrWrongLeader, // send fake msg to old routine

这几行的目的就是为了解决前文提到的问题4。

另外还需要注意一些不变量检查:

1
2
3
4
5
6
// check for  invariant condition
curTerm, isLeader := kv.rf.GetState()
if curTerm != term || !isLeader {
DPrintf("[%d] <-- [%d] Server PutAppend fail end, term(%d), curTerm(%d), isLeader(%v), tmpReply.Op(%v), args.Op(%v)\n", kv.me, args.ClientId, term, curTerm, isLeader, tmpReply.OpIdentify, args.OpIdentify)
return
}

如果rpc handler收到专用线程的通知时,此时svr的状态已经变化,这意味着之前提交的命令很可能已经被替换掉为其他命名(网络分区后又愈合,新leader覆盖了这个leader的log命令),此时应该让client重试请求。

2.2.2 接收Raft命令的专用线程·

我们需要开启一个专用线程,用于接收raft的反馈。接收响应后,根据命令的类型(Get/Put/Append)执行相应的操作,对于Put和Append操作来说,还需要做去重处理。执行命令后,需要更新当前Client执行过的最大OpId,按照index位置处的通道向rpc hanlder发送命令,在确保rpc接收命令后,还需要删除index位置处的通道。(这部分看起来有点costly,后期考虑是否可以优化)

1
2
3
4
5
6
7
8
9
10
11
12
13
14
15
16
17
18
19
20
21
22
23
24
25
26
27
28
29
30
31
32
33
34
35
36
37
38
39
40
41
42
43
44
45
46
47
48
49
50
51
52
53
54
55
56
57
58
59
60
61
62
63
64
65
66
67
68
69
70
71
72
73
74
75
76
77
78
79
80
81
82
83
84
85
86
87
88
89
90
91
92
93
94
95
96
97
98
99
100
101
102
103
104
105
106
107
108
109
// receive data from `kv.applyCh`
func (kv *KVServer) receiver() {
for {
applyMsg := <-kv.applyCh
if kv.killed() {
break
}
DPrintf("[%d] get from applyCh now, applyMsg %+v\n", kv.me, applyMsg)
if applyMsg.CommandValid {
kv.curApplyIndex++
if kv.curApplyIndex != applyMsg.CommandIndex {
log.Panicf("kv.curApplyIndex{%v} is not equal to applyMsg.CommandIndex{%v}\n", kv.curApplyIndex, applyMsg.CommandIndex)
}
replyOp, ok := applyMsg.Command.(Op)
if !ok {
log.Panicf("replyOp convert to op failed: replyOp(%+v)\n", replyOp)
}
DPrintf("[%d] convert to replyOp: %+v\n", kv.me, replyOp)

var reply InternalReply
reply.OpIdentify = replyOp.OpIdentify
var replyCh chan InternalReply
switch replyOp.OpType {
case "Get":
kv.doGet(replyOp, &reply)
DPrintf("[%d] execute Get done\n", kv.me)
case "Put", "Append":
kv.doPutAppend(replyOp, &reply)
DPrintf("[%d] execute Put/Append done\n", kv.me)
default:
log.Panicf("unknown op type%v\n", replyOp.OpType)
}

kv.mu.Lock()
// for debug
kv.debugApplyHistory = append(kv.debugApplyHistory, reply)
DPrintf("[%v] apply history(len:%d) %+v\n", kv.me, len(kv.debugApplyHistory), kv.debugApplyHistory)
// end
if _, ok := kv.doneChanMap[applyMsg.CommandIndex]; !ok {
} else {
replyCh = kv.doneChanMap[applyMsg.CommandIndex]
kv.mu.Unlock()

DPrintf("[%d] try to send command[%v] through doneChanMap \n", kv.me, replyOp)
replyCh <- reply
DPrintf("[%d] sended command[%v] through doneChanMap \n", kv.me, replyOp)

kv.mu.Lock()
delete(kv.doneChanMap, applyMsg.CommandIndex)
DPrintf("[%d] delete doneChanMap at index[%d]\n", kv.me, applyMsg.CommandIndex)
}
kv.mu.Unlock()

}
}
DPrintf("[%d] receiver exits\n", kv.me)
}


func (kv *KVServer) doGet(op Op, reply *InternalReply) {
kv.mu.Lock()
defer kv.mu.Unlock()
val, ok := kv.dataBase[op.Key]
DPrintf("[%d] get key(%v) value(%v)\n", kv.me, op.Key, val)
if !ok {
reply.Err = ErrNoKey
} else {
reply.Err = OK
reply.Value = val
}
}

func (kv *KVServer) doPutAppend(op Op, reply *InternalReply) {
kv.mu.Lock()
defer kv.mu.Unlock()
// avoid duplicated execution
if kv.opRecord[op.ClientId] >= op.OpId {
reply.Err = OK
return
}
// execute op
if _, ok := kv.dataBase[op.Key]; !ok {
// take op as put
kv.dataBase[op.Key] = op.Value
} else {
switch op.OpType {
case "Put":
// replace
kv.dataBase[op.Key] = op.Value
case "Append":
// append
kv.dataBase[op.Key] += op.Value // NOTE:concate string by '+' is not efficient, do more optimization later
default:
log.Panicf("unknown OpType")
}
}
// record opId
if _, ok := kv.opRecord[op.ClientId]; !ok {
kv.opRecord[op.ClientId] = op.OpId
DPrintf("[%d] opRecord, op.ClientId%d, kv.opRecored:%+v\n", kv.me, op.ClientId, kv.opRecord)
}
if kv.opRecord[op.ClientId] < op.OpId {
kv.opRecord[op.ClientId] = op.OpId
}
DPrintf("[%d] kv.dataBase:%+v, opRecord:%+v\n", kv.me, kv.dataBase, kv.opRecord)
// mark reply ok
reply.Err = OK
}

2.2.3 Get操作·

Get操作和PutAppend操作基本一致,而且不需要做去重处理,这里不在赘述。

2. 总结·

对于这个lab来说,最重要的问题在于,如何让专用线程正确的通知到对应的rpc handler线程。不然会遇到很多奇怪的bug。另外lab2一定要保证其正确性,不然做这个lab会非常痛苦。

目前的问题,效率不高,整个lab3A执行完,花费了270s左右。 而官网只花了240s,原以为是lab2实现效率不高,但我的raft比官网执行得更快,所以应该还是lab3的问题。 后期完成整个lab3后,再做调优处理。

立个flag,写完毕设前,不再碰lab。

文章对你有帮助?打赏一下作者吧