0%

MIT-6824-lab2A-Raft

0. 要求·

本次lab为raft的第一分部(PartA), 原文要求在这里

简述lab2A的要求为:

实现Raft中leader election和心跳,保证一个term内只有一个leader,并且leader可通过心跳保证其 leader 角色。 如果发生leader crash或者leader网络丢失,需要达到新leader自动take over旧leader。

所有修改均在 raft.go 文件内。

这里简述下raft目录下的其他文件的作用:

1
2
3
4
5
6
.
├── config.go -- 测试时会使用到该文件,用于模拟各种场景
├── persister.go -- 持久化raft state
├── raft.go -- raft算法
├── test_test.go -- 单元测试
└── util.go -- 工具类,目前只包含了一个 DPrintf, 辅助调试

1. 实现·

本文并非最终实现,最终实现在这里

raft实现是相对复杂的,不过好在raft paper figure 2给出了算法的详细描述。lab2A的所有实现,都参考自paper的figure:

image-20220222145423023

状态转换·

数据结构·

raft相关的数据结构,paper中已经写出。只用转化为go代码即可:

1
2
3
4
5
6
7
8
9
10
11
12
13
14
15
16
17
18
19
20
21
22
23
24
25
26
27
28
29
30
31
32
33
34
35
36
37
38
39
40
41
42
43
44
type RaftRole uint8

// Raft role for each raft server
const (
FOLLOWER RaftRole = 1 << iota
CANDIDATE
LEADER
)

// log entry contains command and term information
type LogEntry struct { // NOTE: may be modified in next labs
Term int // term when entry was received by leader
Command interface{}
}

//
// A Go object implementing a single Raft peer.
//
type Raft struct {
mu sync.Mutex // Lock to protect shared access to this peer's state
roleChangeCond *sync.Cond // used for election thread, wait role be changed to `FOLLOWER` or 'CANDIDATE`
peers []*labrpc.ClientEnd // RPC end points of all peers
persister *Persister // Object to hold this peer's persisted state
me int // this peer's index into peers[]
dead int32 // set by Kill()
role RaftRole // who am i?

// Persistent states
currentTerm int
votedFor int // vote for which candidate? (represent in `candidateId`), -1 means no vote before
log []LogEntry

// Volatile states
// on all servers
commitIndex int // index of hightest log entry that known to be committed
lastAppliedIndex int // index of highest log entry applied to state machine

// on leaders
nextIndex []int // for peers, index of the next log entry to send to that server
matchIndex []int // for peers, index of highest og entry known to be replicated on server. NOTE: "2022-2-21: 目前认为是每次心跳replica log后,peer ack后的确定id"

// timer settings
electionTimeout int // ms, changed in `Candidate`(send request and reset timer), `Followers when receive heartbeat, or grant vote for candidate in "RequestVote RCP"`
}

其它的和RPC相关结构体就不贴出了,只用将paper中的说明转为struct即可。

定时器·

在lab2A中,每个raft instance可能含有两个定时器,一个是electionTimer, 一个是成为leader后,需要定时发送心跳的 heartbeatTimer.

electionTimer·

每个follower和candidate在定时器到时候,会重新开启一轮选举(对于follow来说,需要先转化为candidate), 如果在定时器还未超时内,收到了来自leader的心跳信息,需要重置定时器时间,重新开始定时。 另外,为了避免 split vote 反复发生,对每个raft instance来说,需要采用随机化定时器超时时间。

ok,**第一个问题是,如何在定时器还没有到达时间时,重置定时器时间?**官方的推荐做法时是使用 time.Sleep来实现,根据这一个提示,我的做法是:假设总超时时间为1s, 单次sleep的时间设定为200ms,如果睡眠了5次没有收到任何leader的心跳信息,则发起选举,否则重置睡眠时间。

此部分代码如下:

1
2
3
4
5
6
7
8
9
10
11
12
13
for {
...
if rf.electionTimeout <= 0 {
// fire election
rf.fireElection() // will reset inside this func
continue
}
rf.electionTimeout -= napTime

time.Sleep(napTime * time.Millisecond)
...
}

**第二个问题是,只有follower和candidate需要发起选举,而raft instance的role是在改变的,如果变成leader后,就不再需要选举。**所以加入条件变量:

1
2
3
4
5
6
7
8
9
10
11
12
13
for {
...
rf.mu.Lock()
for rf.role == LEADER && !rf.killed() {
rf.roleChangeCond.Wait()
}
if rf.killed() {
rf.mu.Unlock()
break
}
...
}

除此外,这里还加入了 killed后,退出routine的逻辑。

第三个问题是,如何随机化时间?

我采用如下公式来随机化:

1
The real electiontimeout = baseElectionTimeout + rand.Int(minRandDis, maxRandDis)

具体参数设定如下:

1
2
3
4
const baseElectionTimeout = 80 // ms, this this as network latency
// random Disturbance for election timeout.
const minRandDis = 400
const maxRandDis = 700

下面是electionTimer的代码:

1
2
3
4
5
6
7
8
9
10
11
12
13
14
15
16
17
18
19
20
21
22
23
24
25
26
27
28
29
30
31
func (rf *Raft) electionTimer() {
const napTime = 100
if napTime >= rf.electionTimeout {
log.Panicf("electionTimer napTime(%v) shouldn't be less than rf.electionTimeout(%v)", napTime, rf.electionTimeout)
}
DPrintf("[%d] electionTimer start...\n", rf.me)
timerId := time.Now().Unix()
for {
rf.mu.Lock()
for rf.role == LEADER && !rf.killed() {
rf.roleChangeCond.Wait()
}
if rf.killed() {
rf.mu.Unlock()
break
}
// assert rf.role == FOLLOWER || rf.role == CANDIDATE
if rf.electionTimeout <= 0 {
// fire election
rf.fireElection()
rf.mu.Unlock()
continue
}
rf.electionTimeout -= napTime
rf.mu.Unlock()

time.Sleep(napTime * time.Millisecond)
}
DPrintf("[electionTimeId %d] exits\n", timerId)
}

heartBeatTimer·

heartBeatTimer相对electionTimer来说,整体逻辑类似,代码如下:

1
2
3
4
5
6
7
8
9
10
11
12
13
14
15
16
17
18
19
20
func (rf *Raft) heartBeatTimer() {
DPrintf("[%d] heartBeat start...\n", rf.me)
timerId := time.Now().Unix()
for {
rf.mu.Lock()
for rf.role != LEADER && !rf.killed() {
rf.roleChangeCond.Wait()
}
rf.mu.Unlock()
if rf.killed() {
break
}

time.Sleep(heartBeatTimeout * time.Millisecond)
// fire
DPrintf("[hb id %d] fireAppendEntriesRPC\n", timerId)
rf.fireAppendEntiresRPC()
}
DPrintf("[hb id %d] exits\n", timerId)
}

选举leader实现·

现在回到electionTimer中的fireElection, 该函数为具体选举的具体实现, 算法步骤如下:

  1. 如果是follower,首先转换状态为candidate
  2. 增加currentTerm
  3. 为自己投票
  4. 重置election Timer
  5. 给所有peers发起 RequsstVote RPC

对应论文中的:

所以代码如下:

1
2
3
4
5
6
7
8
9
10
11
12
13
14
15
16
17
18
19
20
21
22
23
24
25
26
27
28
29
30
31
32
33
34
35
36
37
38
39
40
41
42
43
44
45
46
47
48
49
50
51
52
53
54
55
56
57
58
59
60
61
62
63
64
65
// NOTE: must be guarded by rf.mu
func (rf *Raft) fireElection() {
if rf.role == FOLLOWER {
rf.changeRoleTo(CANDIDATE)
}
DPrintf("[%d] current role %v, fire a new election\n", rf.me, rf.role)

// start new election
rf.currentTerm++
DPrintf("[%d] currentTerm++", rf.me)
rf.votedFor = rf.me
rf.resetElectionTimer()
// send RequestVote to peers
go func() {
var curTerm int
// send
// build args, actually if we move `build args` into outside, we can avoid one lock acquire
rf.mu.Lock()
curTerm = rf.currentTerm
lastLogTerm := -1
if len(rf.log) != 0 {
lastLogTerm = rf.log[len(rf.log)-1].Term
}
args := &RequestVoteArgs{
Term: rf.currentTerm,
CandidateId: rf.me,
LastLogIndex: len(rf.log),
LastLogTerm: lastLogTerm,
}
rf.mu.Unlock()

ch := make(chan RequestVoteReply)
go rf.doSendRequestVote(args, ch)

// receive
voteNum := 1 // vote for myself
maxTermFromRsp := 0
done := make(chan bool)
// receiver
go rf.doReceiveRequestVoteReply(ch, done, &maxTermFromRsp, &voteNum)

// wait
<-done
if rf.killed() {
return
}
// update if need
rf.mu.Lock()
if rf.currentTerm < maxTermFromRsp {
rf.currentTerm = maxTermFromRsp
rf.changeRoleTo(FOLLOWER)
}
if voteNum*2 > len(rf.peers) {
// double check whether curTerm is the same with rf.currentTerm to avoid while executing `RequestVote`, the candidate had started a new election
if curTerm != rf.currentTerm || rf.role != CANDIDATE {
rf.mu.Unlock()
return
}
rf.changeRoleTo(LEADER)
DPrintf("[%d] becomes leader\n", rf.me)
// NOTE: leader routine
}
rf.mu.Unlock()
}()
}

这里的核心代码为中间的协程。

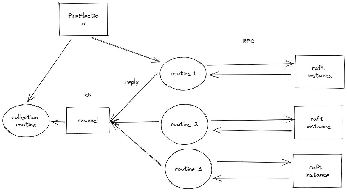
逻辑如下图所示:

raft_fireElectoin.excalidraw

定时器到时后, 开启多个 子routine, 多个routine通过rpc发起 RequstVote RPC请求,当routine收到回复后,通过 ch 通道返回到 collection routine, 当collection routine收到半数以上的票数后,立即通过 done 通道返回给外层 go routine (也就是fireElection函数中的go关键中的匿名函数)。

之所以做得相对复杂的原因在于,fireElection无需等待所有发起rpc请求的go routine都返回后,再做核算。只用收集到一半以上的票数后,就可以立即转变为leader。

发起 RequestVote RPC的routine代码如下:

1
2
3
4
5
6
7
8
9
10
11
12
13
14
15
16
17
18
19
20
21
22
23
24
func (rf *Raft) doSendRequestVote(args *RequestVoteArgs, ch chan<- RequestVoteReply) {
var chCloseCnt int32 = int32(len(rf.peers) - 1) // use this to close `ch`
// sender
for i := 0; i < len(rf.peers); i++ { // peers is read-only once created, so no mutex needed
// if rf.killed() { // if rf is killed, return immediately
// return
// }
if i == rf.me { // rf.me is read-only once created
continue
}
go func(svrId int) {
var reply RequestVoteReply
rf.sendRequestVote(svrId, args, &reply)
DPrintf("[%d] --> [%d] RequestVote Done\n", rf.me, svrId)
ch <- reply
cnt := atomic.AddInt32(&chCloseCnt, -1)
if cnt == 0 {
// receive all reply, close channel now
DPrintf("close ch channel in fireElection\n")
close(ch)
}
}(i)
}
}

这里采用了原子变量的方式来确定何时需要关闭通道—最后一个收到回复的routine负责关闭。

collection routine如下:

1
2
3
4
5
6
7
8
9
10
11
12
13
14
15
16
17
18
19
20
21
22
23
24
25
26
27
28
29
func (rf *Raft) doReceiveRequestVoteReply(replyCh <-chan RequestVoteReply, done chan<- bool, maxTermFromRsp *int, voteNum *int) {
var once sync.Once
voted := 1
tmpMaxTerm := 0
for {
// if rf.killed() {
// close(done) // actually we don't need this, now that rf is killed, blocked routines will be reclaimed by GC or OS
// return
// }
reply, ok := <-replyCh
if !ok {
close(done)
return
}
if reply.Term > *maxTermFromRsp {
tmpMaxTerm = reply.Term
}
if reply.VoteGranted { // no mutex needed, `done chanel` will sync `*voteNum` and `maxTermFromRsp` for us
voted++
if 2*voted > len(rf.peers) {
once.Do(func() { // we can't break loop because we need to receive all data from the channel, otherwise some goroutine will be blocked forever
*voteNum = voted
*maxTermFromRsp = tmpMaxTerm
done <- true
})
}
}
}
}

采用 sync.Once来保证一旦收到半数以上的票后,只用反馈一次给外层routine。

最后还有一个注意点为:

在fireElection中的routine的最后几行中有如下:

1
2
3
4
5
// double check whether curTerm is the same with rf.currentTerm to avoid while executing `RequestVote`, the candidate had started a new election
if curTerm != rf.currentTerm || rf.role != CANDIDATE {
rf.mu.Unlock()
return
}

为什么这里要做curTerm的二次检验?因为有可能外层routine还没有收到来自collection routine的返回信息(通过done通道),此时electionTimer再次超时,发起了第二次选举,只有最新的currentTerm能够用于状态转换。

后期更新,实际上这里的done通道多余了,直接在collection routine执行 fireElection中的后续逻辑即可。后期的逻辑图如下:

raft_fireElectoin.excalidraw

RequestVote handler·

看完了发送端,再看RPC handler

1
2
3
4
5
6
7
8
9
10
11
12
13
14
15
16
17
18
19
20
21
22
23
24
25
26
27
28
29
30
31
32
33
34
35
func (rf *Raft) RequestVote(args *RequestVoteArgs, reply *RequestVoteReply) {
// Your code here (2A, 2B).
rf.mu.Lock() // maybe receive RequestVote by multiple candidates at the same time, so we need this guard
defer rf.mu.Unlock() // this procedure isn't expensive, so give it a big latch

reply.Term = rf.currentTerm
reply.VoteGranted = false

if args.Term < rf.currentTerm {
return
}
if args.Term > rf.currentTerm {
rf.currentTerm = args.Term
rf.votedFor = -1
}

if rf.votedFor != -1 { // voted before
DPrintf("[%d] grant vote for [%d] failed: voted for [%d] before \n", rf.me, args.CandidateId, rf.votedFor)
return
}
// check log is at least up-to-date or not
if len(rf.log) != 0 {
lastLogEntry := rf.log[len(rf.log)-1]
if lastLogEntry.Term > args.LastLogTerm ||
(lastLogEntry.Term == args.LastLogTerm && len(rf.log) > args.LastLogIndex) {
DPrintf("[%d] vote for [%d] log check check failed\n", rf.me, args.CandidateId)
return
}
}
rf.votedFor = args.CandidateId
rf.resetElectionTimer()
// ok, check pass, grant vote for it
DPrintf("[%d] grant vote for [%d]\n", rf.me, args.CandidateId)
reply.VoteGranted = true
}

两个注意点:

  1. 一旦发现更新的currentTerm,需要更新自己的currentTerm
  2. 一旦投票成功,需要重置选举timer

心跳实现·

相对选举来说,心跳简单很多。代码如下:

1
2
3
4
5
6
7
8
9
10
11
12
13
14
15
16
17
18
19
20
21
22
23
24
25
26
27
28
29
30
31
32
33
34
35
36
37
38
39
40
41
42
43
44
45
46
47
48
49
50
51
52
53
54
55
56
57
58
59
60
61
62
63
64
65
66
67
68
69
70
71
72
73
74
75
76
77
78
// replica log entires and used as heart beat
func (rf *Raft) fireAppendEntiresRPC() {
go func() {
var curTerm int
replies := make([]AppendEntriesReply, len(rf.peers))
var waitGroup sync.WaitGroup

rf.mu.Lock()
curTerm = rf.currentTerm
waitGroup.Add(len(rf.peers) - 1)
DPrintf("[%d] curTerm:%d ,AppendEntires\n", rf.me, rf.currentTerm)
rf.mu.Unlock()

// send requests
go rf.doSendAppendEntires(&waitGroup, replies)
// wait until having received all replies
waitGroup.Wait()
if rf.killed() {
return
}

// update leaders' term if need
maxTermFromRsp := 0
for i := 0; i < len(rf.peers); i++ {
// if rf.killed() {
// return
// }
if i == rf.me {
continue
}
if replies[i].Term > maxTermFromRsp {
maxTermFromRsp = replies[i].Term
}
}
rf.mu.Lock()
DPrintf("[%d] %+v, me term %d, maxTermFromRsp %d", rf.me, replies, rf.currentTerm, maxTermFromRsp)
if rf.currentTerm != curTerm {
// double check, because maybe `currentTerm` has been changed by other routine
rf.mu.Unlock()
return
}
if rf.currentTerm < maxTermFromRsp {
rf.currentTerm = maxTermFromRsp
}
rf.mu.Unlock()
}()
}

func (rf *Raft) doSendAppendEntires(waitGroup *sync.WaitGroup, replies []AppendEntriesReply) {
rf.mu.Lock()
prevLogTerm := -1
if len(rf.log) >= 2 {
prevLogTerm = rf.log[len(rf.log)-2].Term // NOTE: maybe a bug
}
args := &AppendEntriesArg{
Term: rf.currentTerm,
LeaderId: rf.me,
PrevLogIndex: len(rf.log) - 1,
PrevLogTerm: prevLogTerm,
Entries: make([]LogEntry, 0),
LeaderCommit: rf.commitIndex,
}
rf.mu.Unlock()

for i := 0; i < len(rf.peers); i++ {
// if rf.killed() {
// return
// }
if i == rf.me {
continue
}
go func(svrId int) {
rf.sendAppendEntires(svrId, args, &replies[svrId])
DPrintf("[%d] --> [%d] AppendEntries Done\n", rf.me, svrId)
waitGroup.Done()
}(i)
}
}

注意点和选举类似,包含 currentTerm check. 和选举不同的是,这里采用waitGroup等待所有子routines(发起rpc)完成后,才继续处理后续逻辑。

AppendEntires实现·

1
2
3
4
5
6
7
8
9
10
11
12
13
14
15
16
17
18
19
20
21
22
23
24
25
26
27
28
29
30
func (rf *Raft) AppendEntries(args *AppendEntriesArg, reply *AppendEntriesReply) {
rf.mu.Lock()
defer rf.mu.Unlock()
reply.Term = rf.currentTerm
reply.Success = false
if args.Term < rf.currentTerm {
return
}
if args.Term > rf.currentTerm {
rf.currentTerm = args.Term
rf.votedFor = -1
}

/*
TODO:
1. Reply false if term < currentTerm (§5.1)
2. Reply false if log doesn’t contain an entry at prevLogIndex whose term matches prevLogTerm (§5.3)
3. If an existing entry conflicts with a new one (same index but different terms), delete the existing entry and all that follow it (§5.3)
4. Append any new entries not already in the log
5. If leaderCommit > commitIndex, set commitIndex = min(leaderCommit, index of last new entry)
*/
// TODO: step 2-5 are ignored by now
if rf.role != FOLLOWER {
rf.changeRoleTo(FOLLOWER)
}
rf.resetElectionTimer()
reply.Term = rf.currentTerm
reply.Success = true
DPrintf("[%d] get an AppendEntiresRPC from leader [%d]\n", rf.me, args.LeaderId)
}

注意状态转换:

1
2
3
if rf.role != FOLLOWER {
rf.changeRoleTo(FOLLOWER)
}

如果一个leader crash后重新加入网络,那么它是可能收到来自其它leader的 AppendEntries RPC, 此时需要将自己重新变为FOLLOWER。

2. 公共的注意点·

paper中提到对于所有SVR:

  • If RPC request or response contains term T > currentTerm: set currentTerm = T, convert to follower (§5.1). 除此外,还应该将voteFor设置为nil(我设置为-1),因为已经进入到新的一轮term

3. 其它·

  1. 关于测试:第一次跑通后,并不一定是真的pass了。 最好跑超过10次(实际上我跑了100次,最后发现go的test包会超时,超10分钟后自动crash,并打印所有routine的堆栈,一度让我以为我的实现有什么bug)。
1
go test -race -run 2A -count 10
  1. 另外,在我实现过程fireElection函数中,其实我非常纠结什么时候关闭通道,因为对每个for循环都加入了 rf.killed 检测后,关闭通道会变得非常麻烦,所以后来 我直接放弃了在每个for循环中对 rf.killed的检测, 现在关闭channel会变得简单很多。
  2. 结合1和2点,会发现在通过log来debug时,有可能出现下一轮测试的日志中,出现上一轮测试的日志。这是因为上一轮go routine还没有完全关闭的情况下,下一轮又开始了。
  3. 每个RPC请求是一定会返回的,要么正常,要么超时,所以不用担心channel或者waitGroup卡死,造成go routine一直在后台不退出,除非在RPC handler中,故意不返回,但这是不可能的。

4. 总结·

本lab是raft的第一部分,主要集中在两个定时器与两个rpc handler的实现,整体相对简单,不过一旦出现问题,在分布式的环境下,debug确实比较困难。

5. 参考·

  • Raft动画演示
  • Students’ Guide to Raft
  • Raft paper
文章对你有帮助?打赏一下作者吧